HOME   LIST
‹–   –›

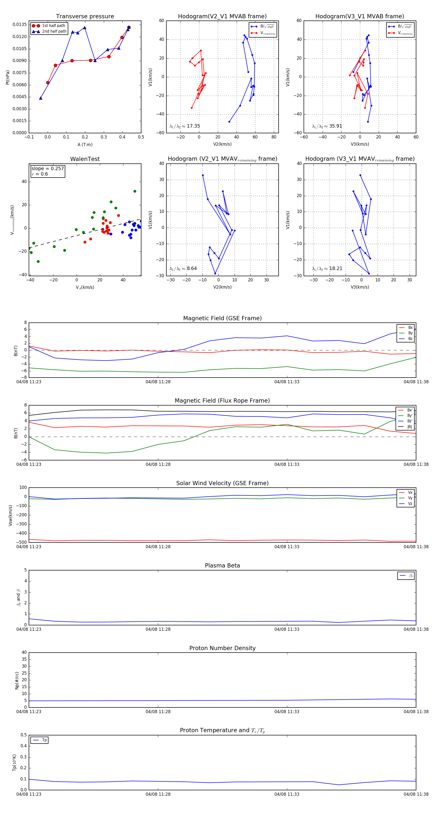
Flux Rope in 2004

Flux Rope Event 2004-04-08 11:23 ~ 2004-04-08 11:38 (16 minutes)


plot