HOME   LIST
‹–   –›

Flux Rope in 2004

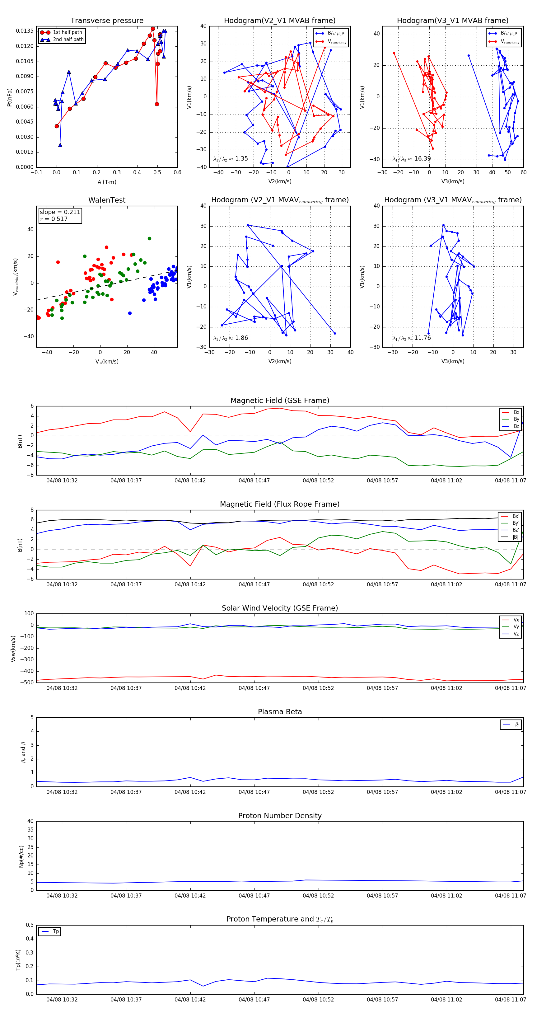
Flux Rope Event 2004-04-08 10:30 ~ 2004-04-08 11:08 (39 minutes)


plot