HOME   LIST
‹–   –›

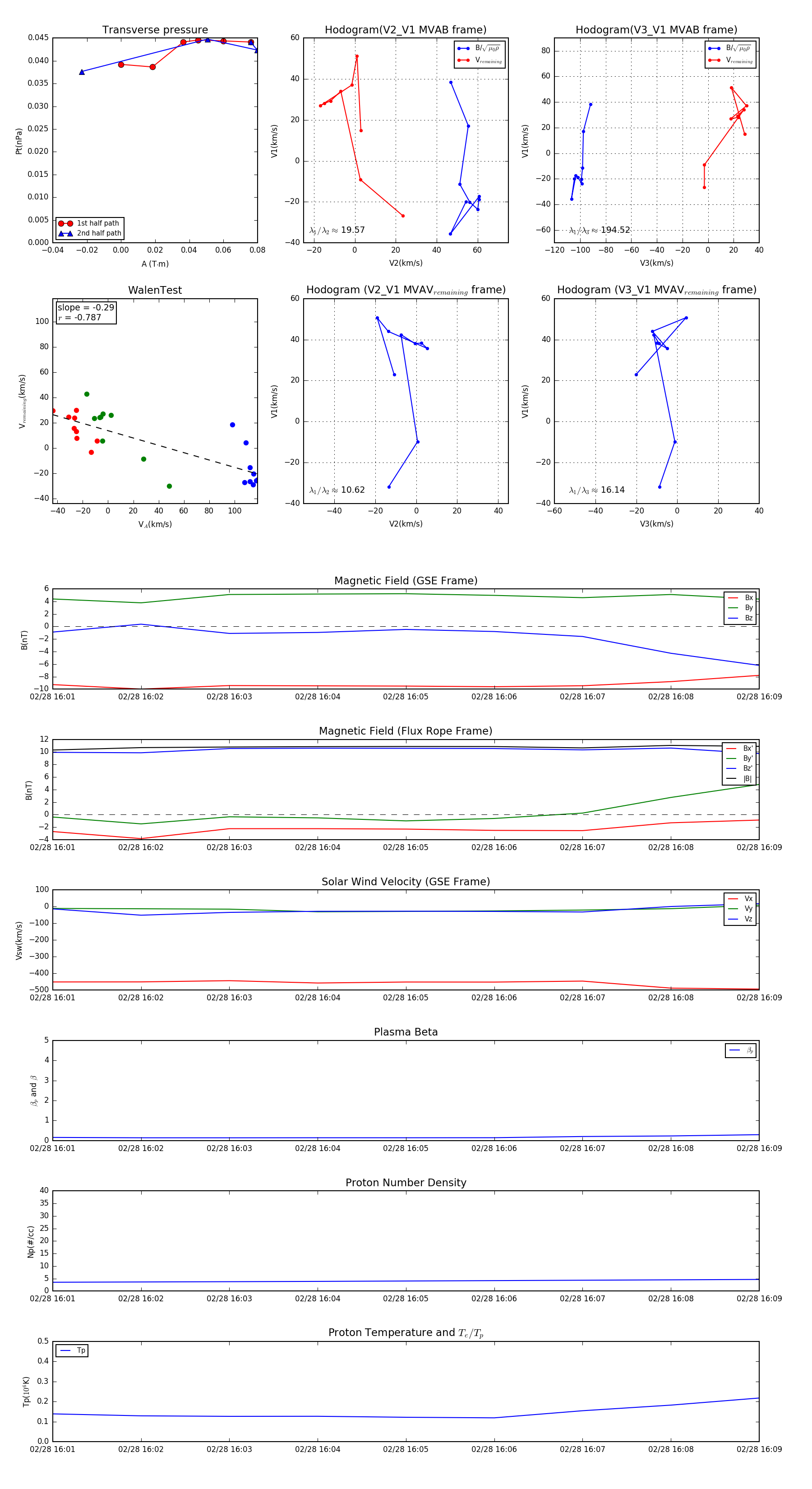
Flux Rope in 2004

Flux Rope Event 2004-02-28 16:01 ~ 2004-02-28 16:09 (9 minutes)


plot