HOME   LIST
‹–   –›

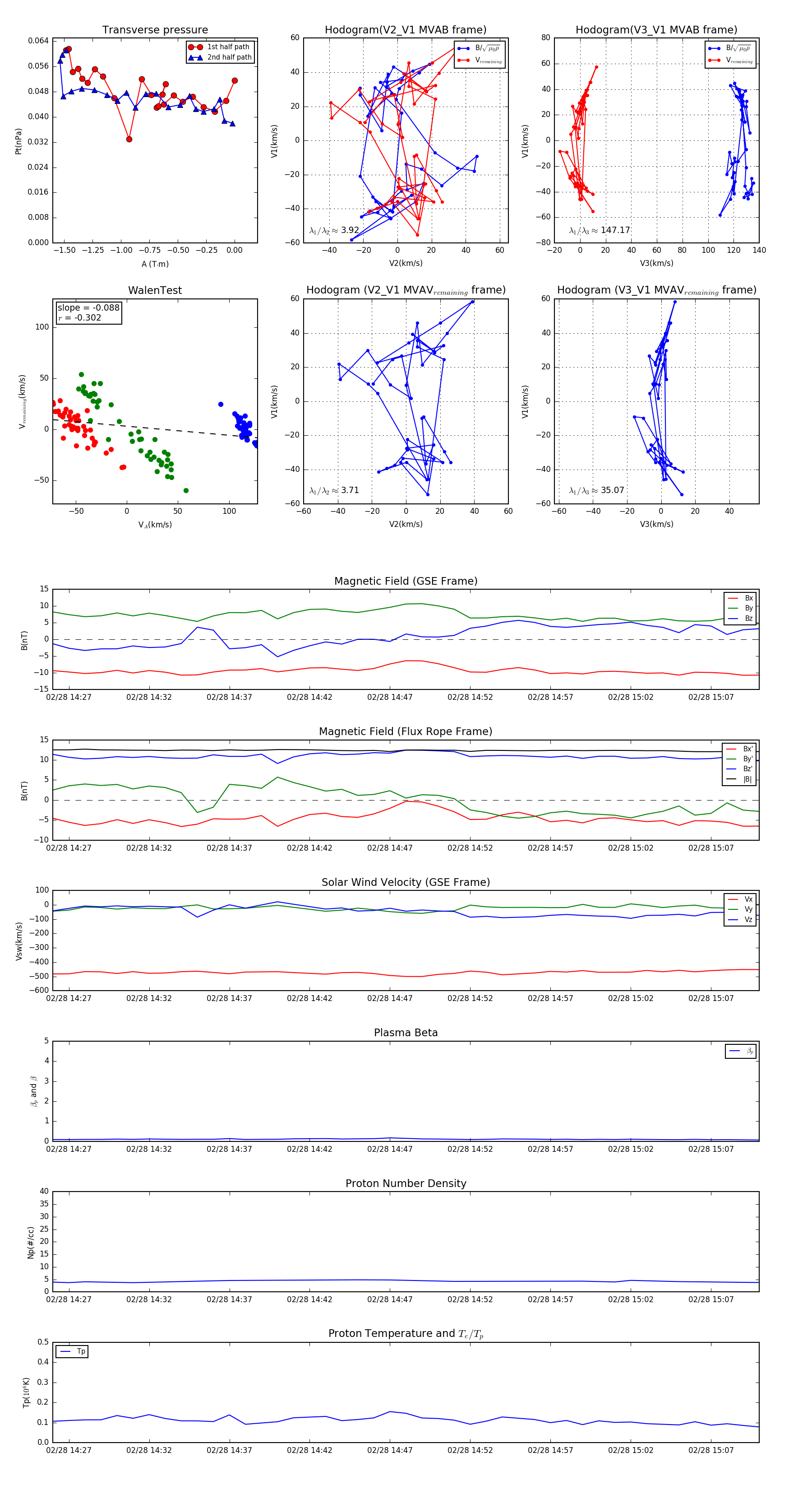
Flux Rope in 2004

Flux Rope Event 2004-02-28 14:26 ~ 2004-02-28 15:10 (45 minutes)


plot