HOME   LIST
‹–   –›

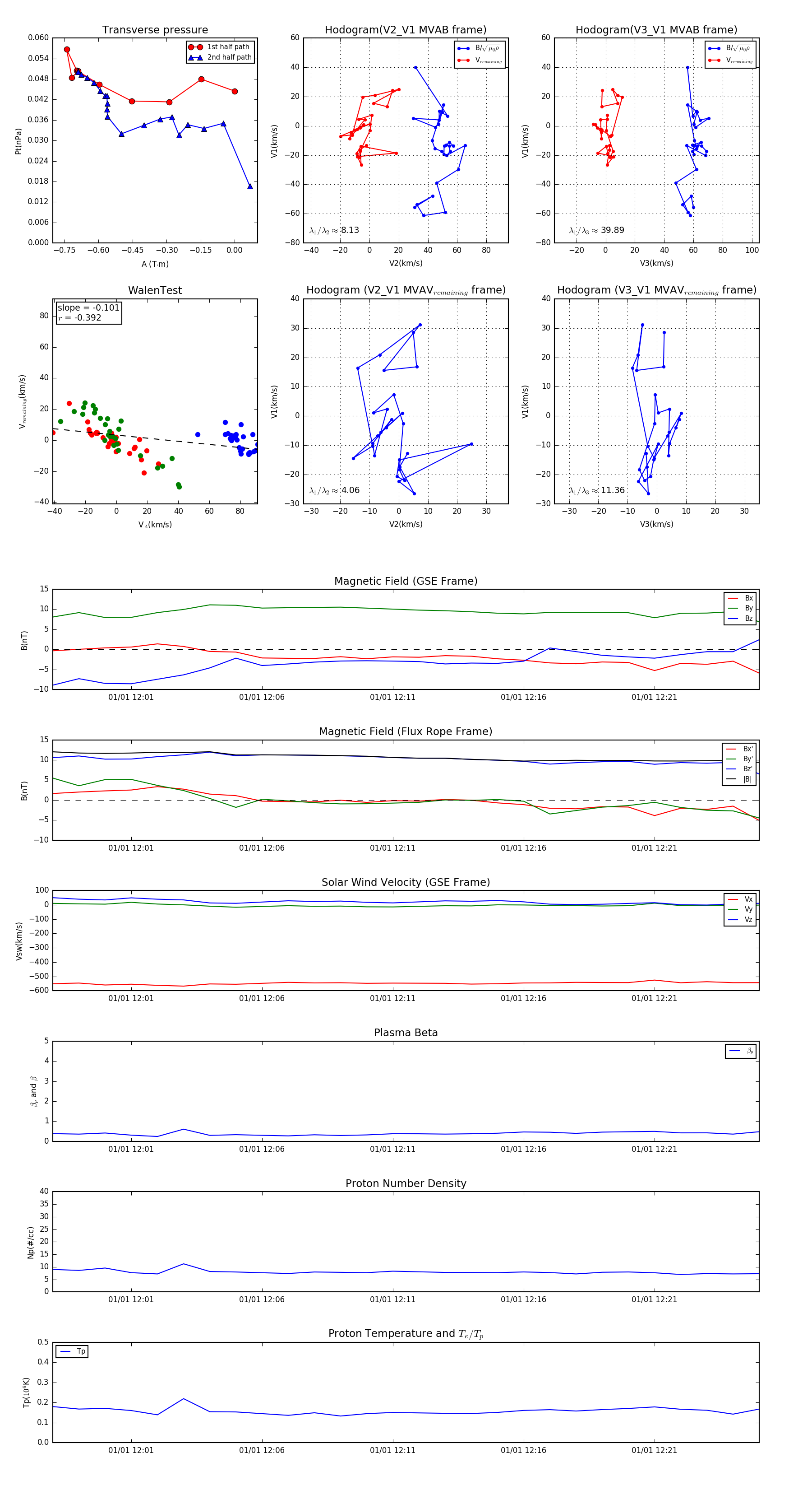
Flux Rope in 2004

Flux Rope Event 2004-01-01 11:58 ~ 2004-01-01 12:25 (28 minutes)


plot