HOME   LIST
‹–   –›

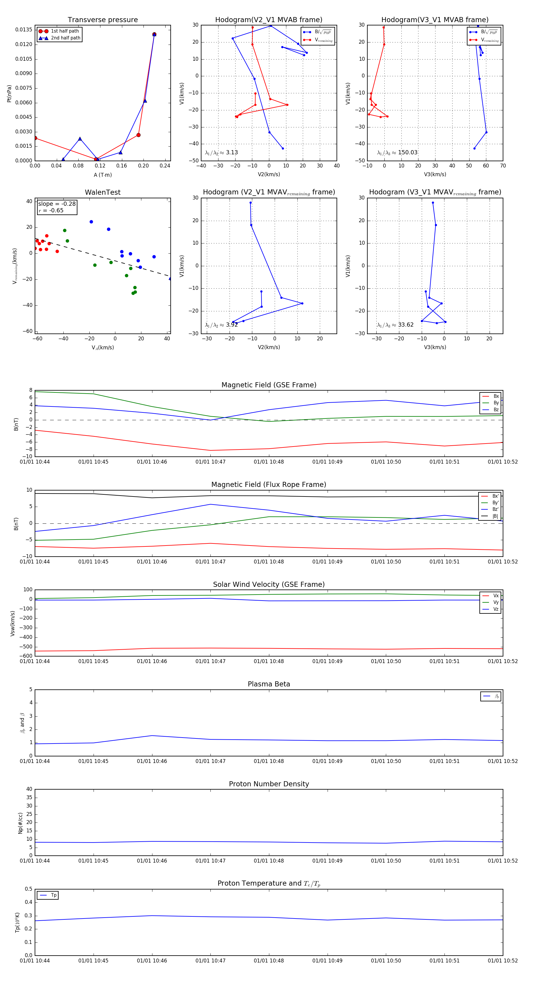
Flux Rope in 2004

Flux Rope Event 2004-01-01 10:44 ~ 2004-01-01 10:52 (9 minutes)


plot