HOME   LIST
‹–   –›

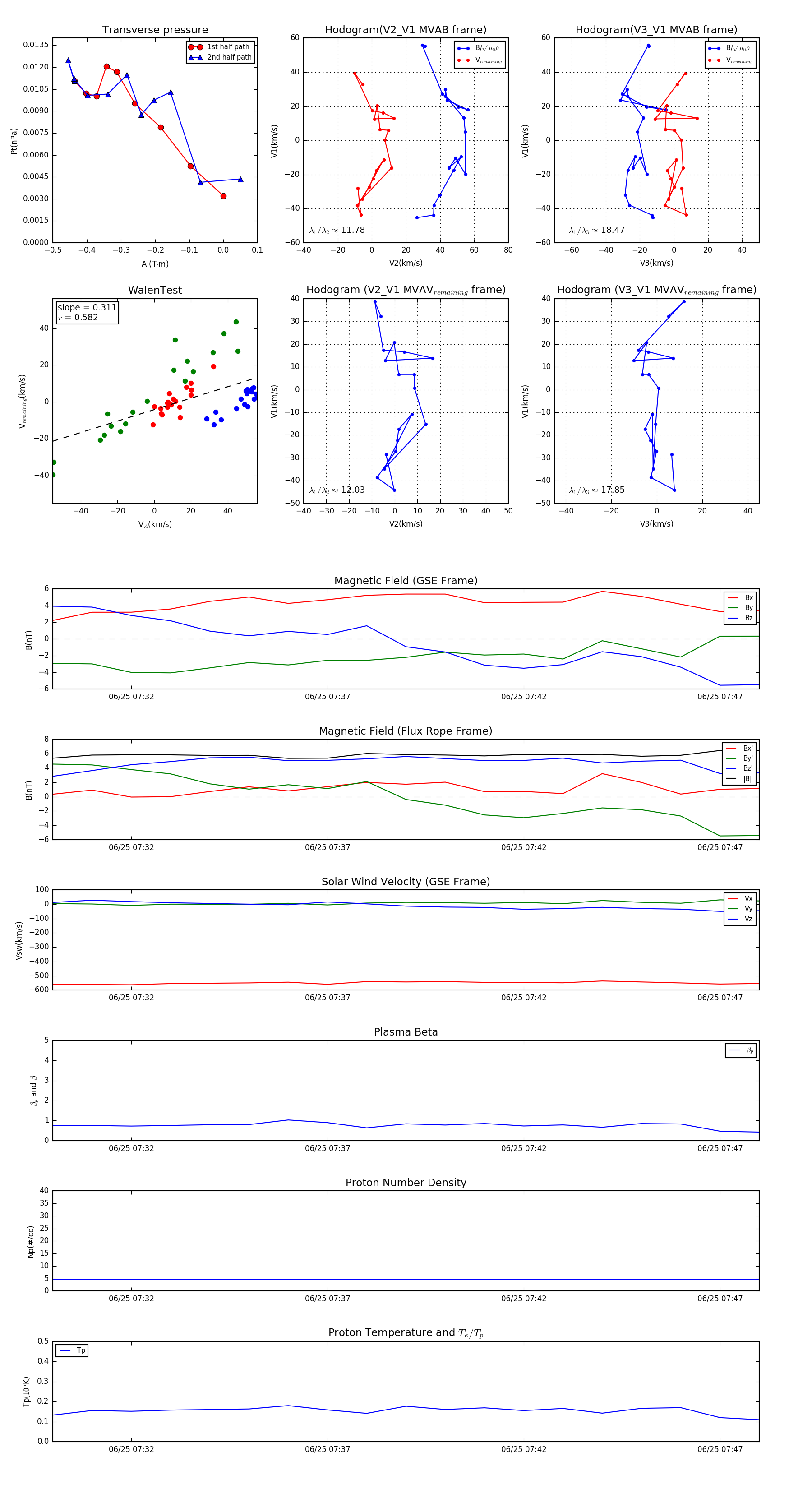
Flux Rope in 2003

Flux Rope Event 2003-06-25 07:30 ~ 2003-06-25 07:48 (19 minutes)


plot