HOME   LIST
‹–   –›

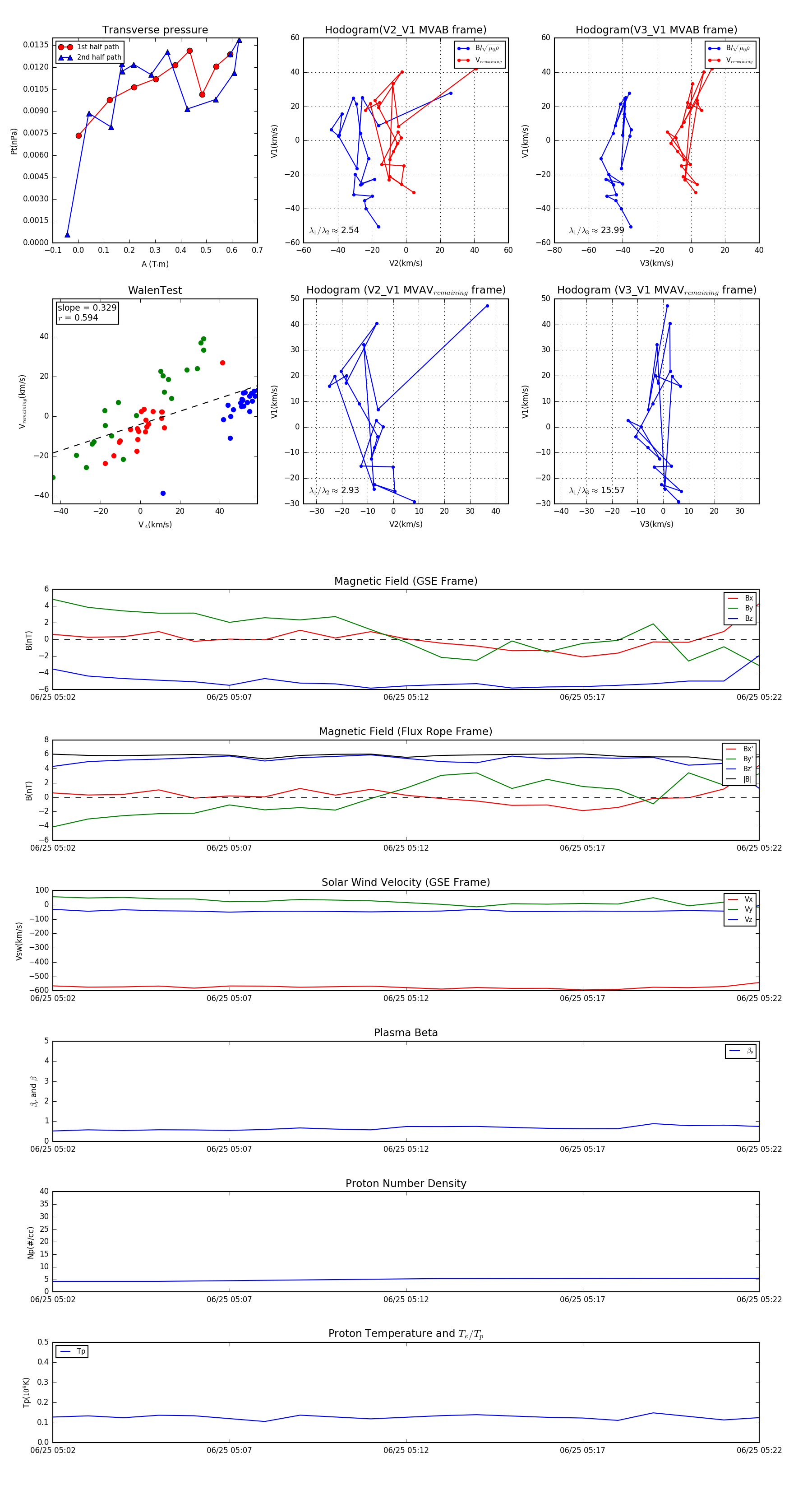
Flux Rope in 2003

Flux Rope Event 2003-06-25 05:02 ~ 2003-06-25 05:22 (21 minutes)


plot