HOME   LIST
‹–   –›

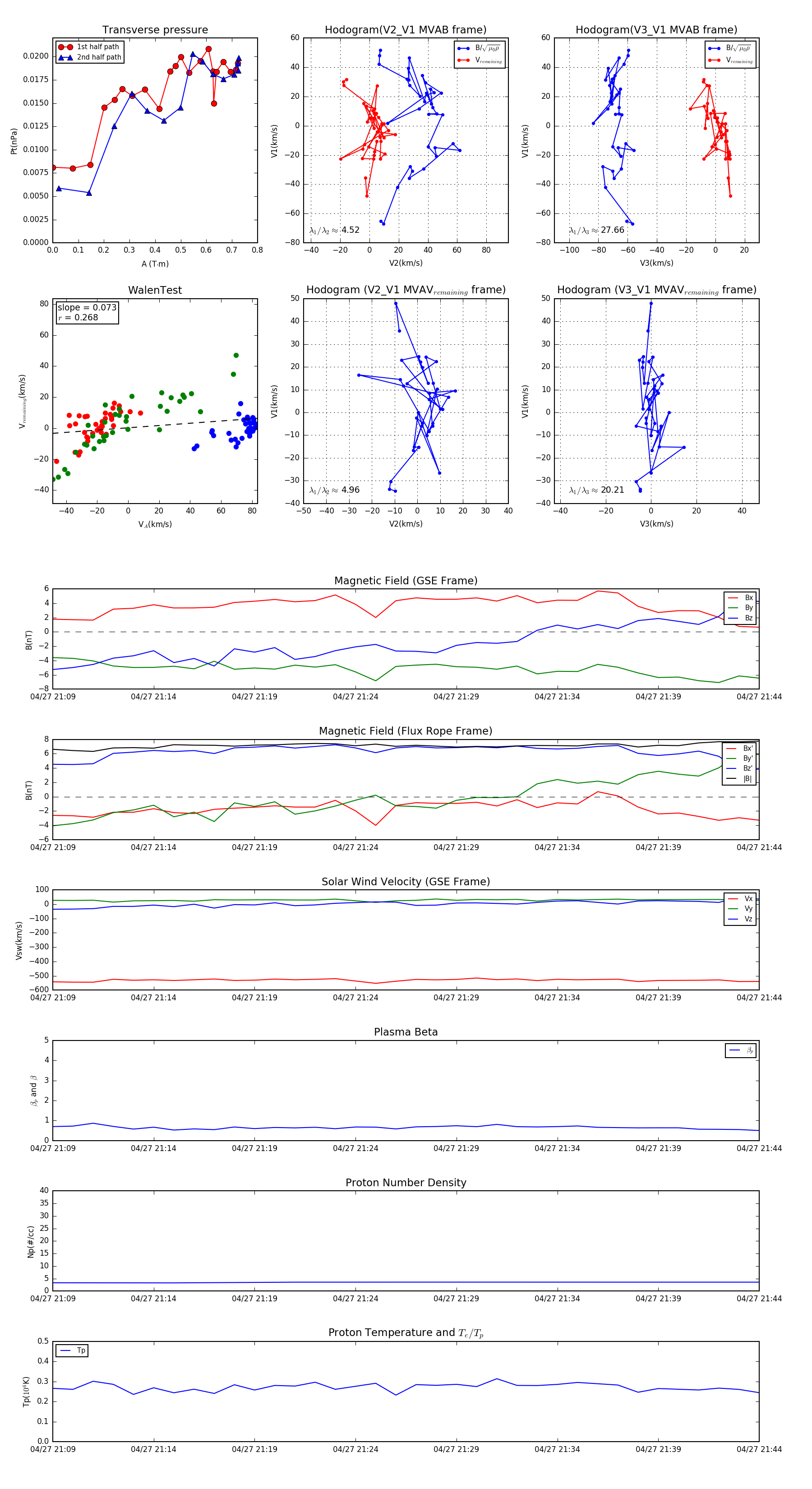
Flux Rope in 2003

Flux Rope Event 2003-04-27 21:09 ~ 2003-04-27 21:44 (36 minutes)


plot