HOME   LIST
‹–   –›

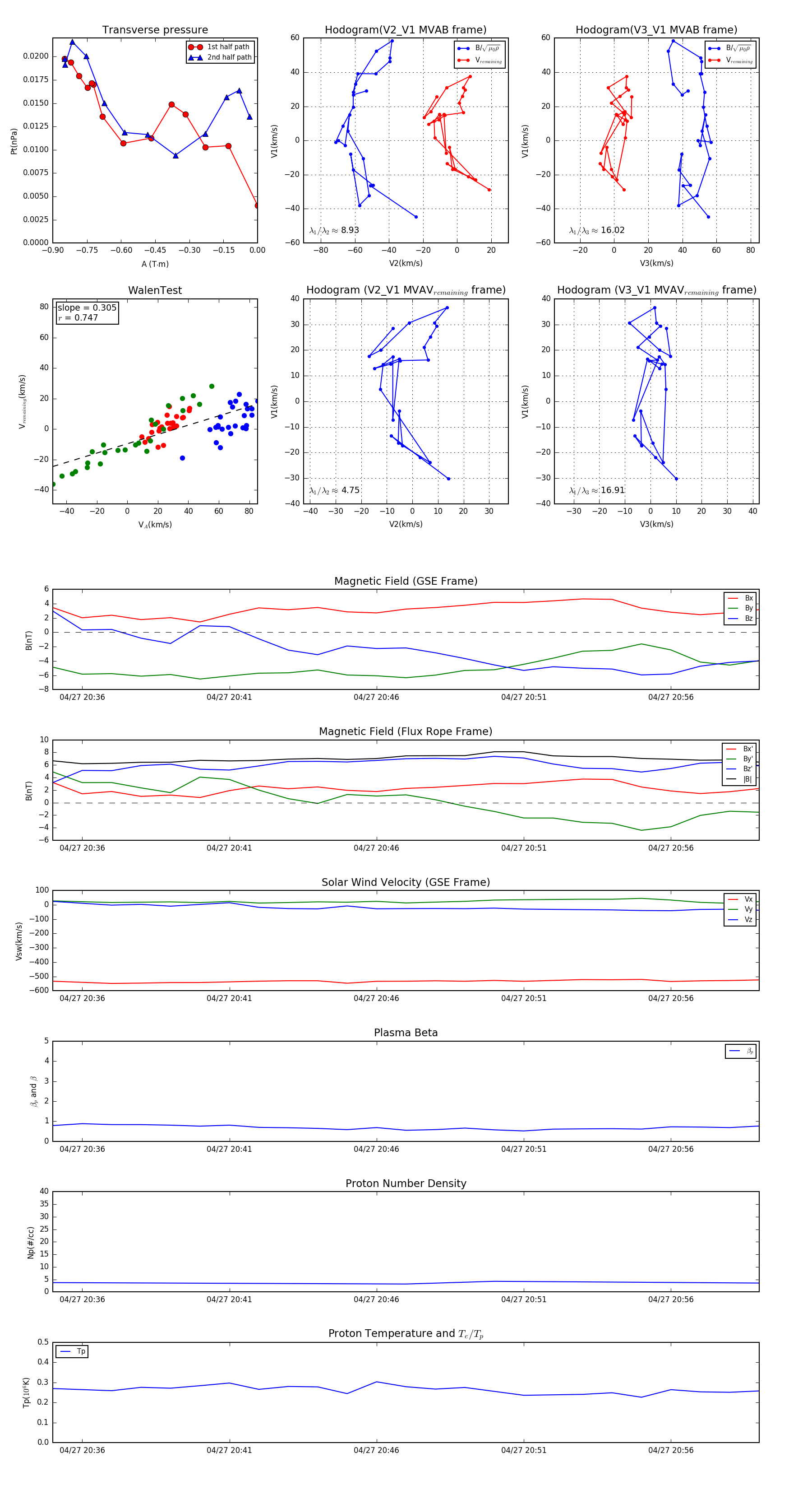
Flux Rope in 2003

Flux Rope Event 2003-04-27 20:35 ~ 2003-04-27 20:59 (25 minutes)


plot