HOME   LIST
‹–   –›

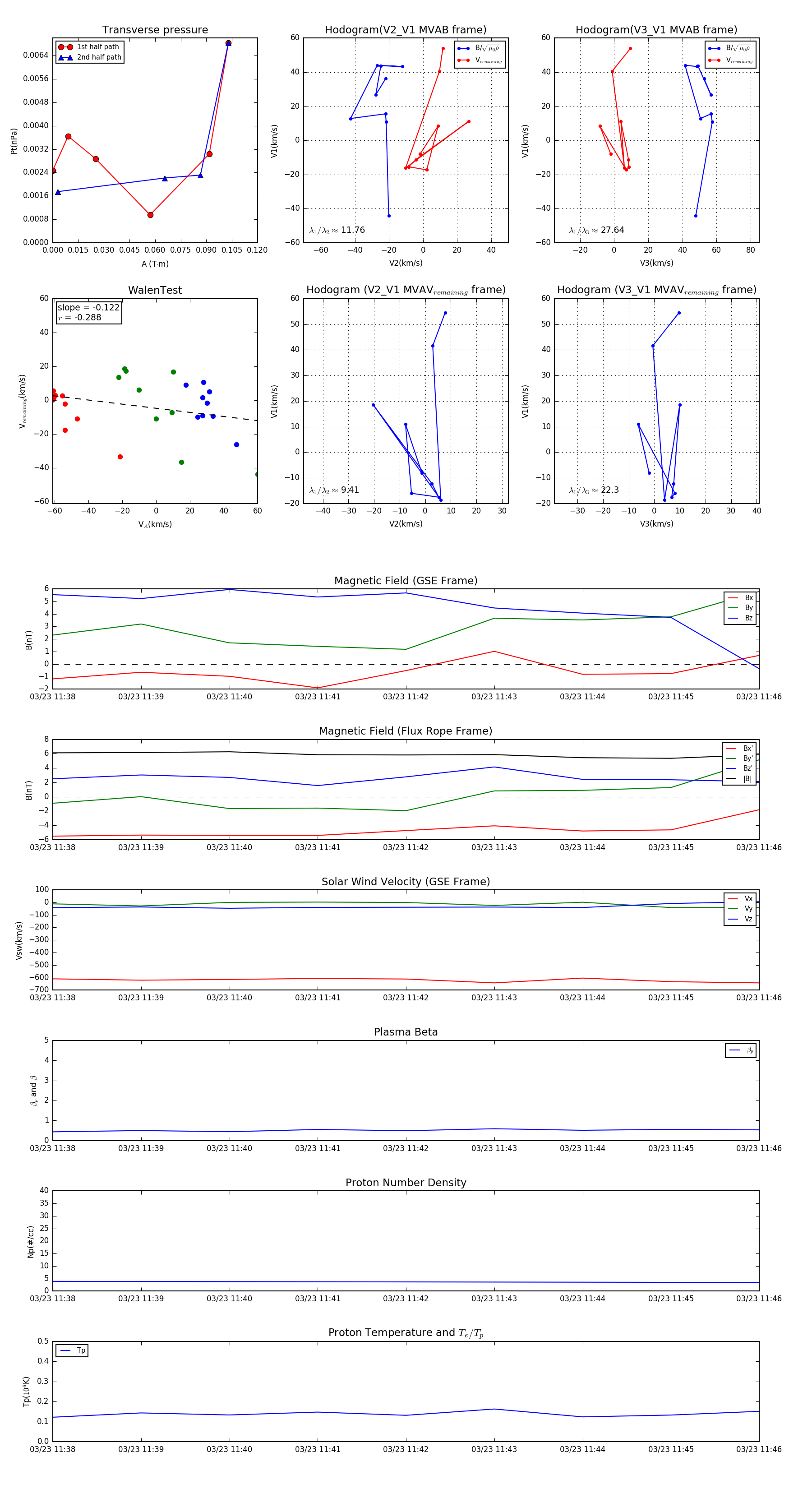
Flux Rope in 2003

Flux Rope Event 2003-03-23 11:38 ~ 2003-03-23 11:46 (9 minutes)


plot