HOME   LIST
‹–   –›

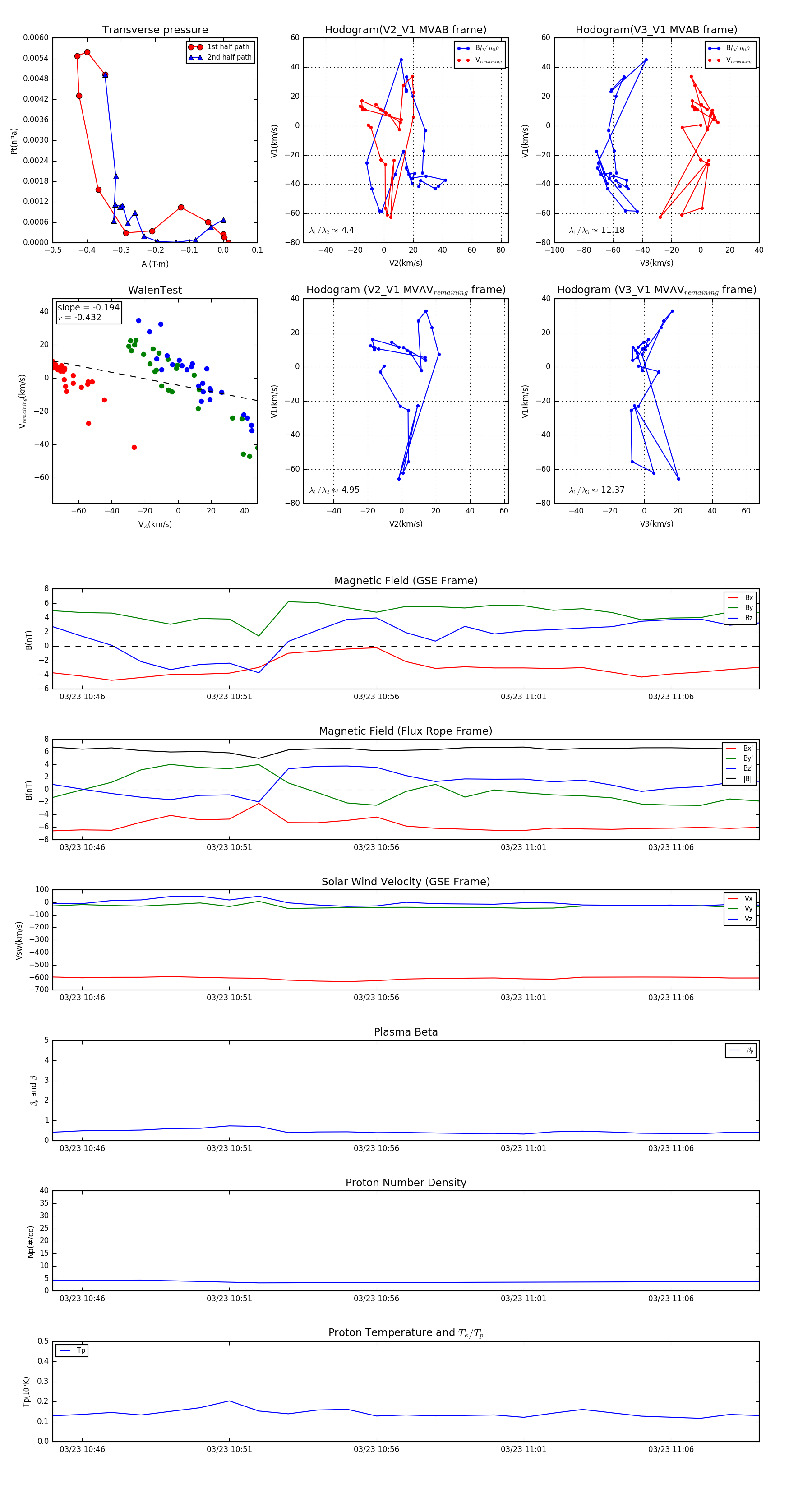
Flux Rope in 2003

Flux Rope Event 2003-03-23 10:45 ~ 2003-03-23 11:09 (25 minutes)


plot