HOME   LIST
‹–   –›

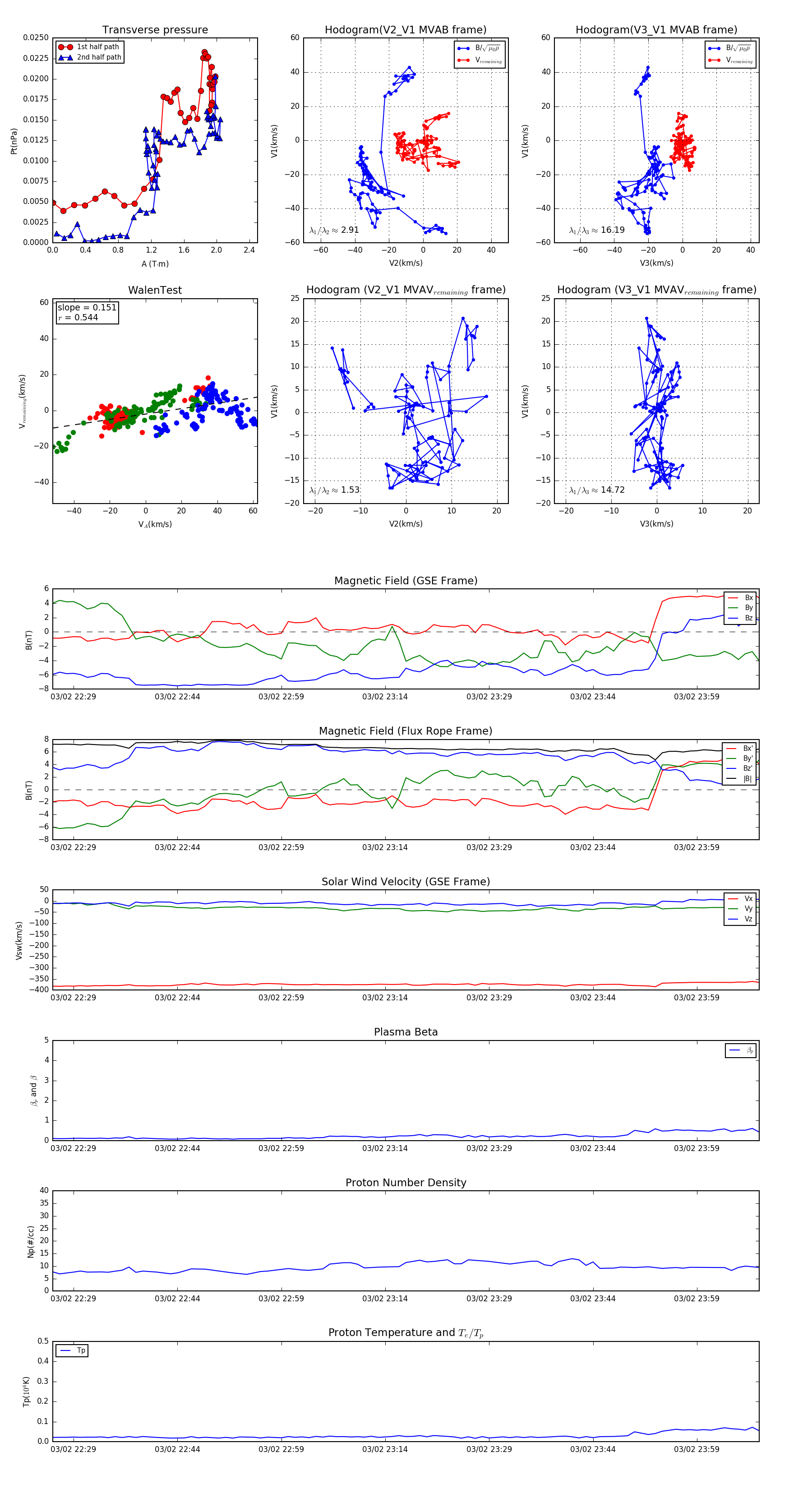
Flux Rope in 2003

Flux Rope Event 2003-03-02 22:26 ~ 2003-03-03 00:08 (103 minutes)


plot