HOME   LIST
‹–   –›

Flux Rope in 2003

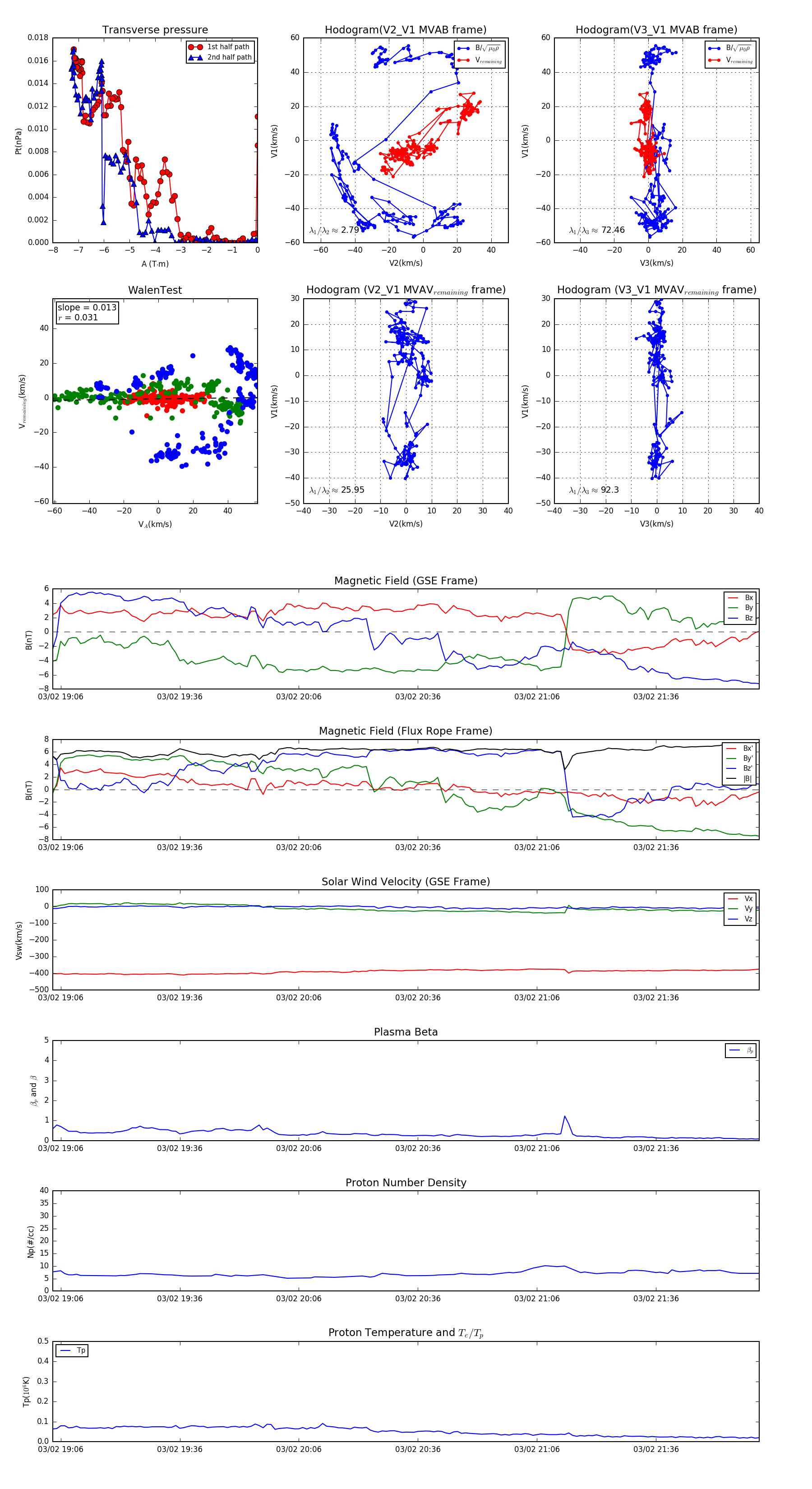
Flux Rope Event 2003-03-02 19:04 ~ 2003-03-02 22:02 (179 minutes)


plot