HOME   LIST
‹–   –›

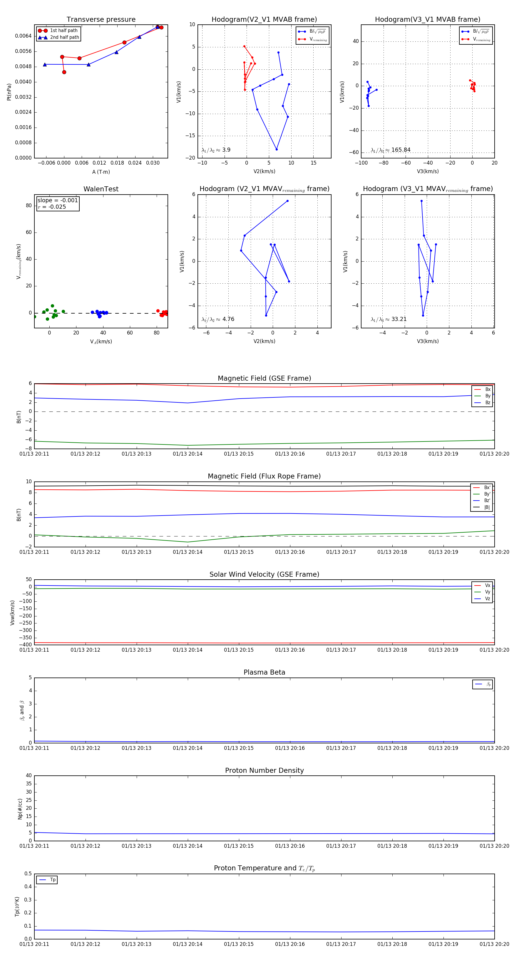
Flux Rope in 2003

Flux Rope Event 2003-01-13 20:11 ~ 2003-01-13 20:20 (10 minutes)


plot