HOME   LIST
‹–   –›

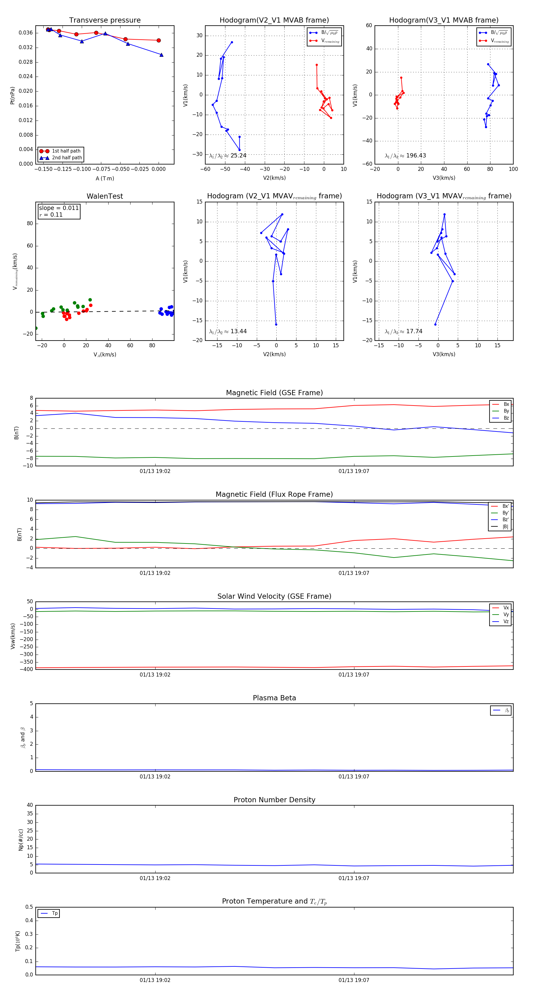
Flux Rope in 2003

Flux Rope Event 2003-01-13 18:59 ~ 2003-01-13 19:11 (13 minutes)


plot