HOME   LIST
‹–   –›

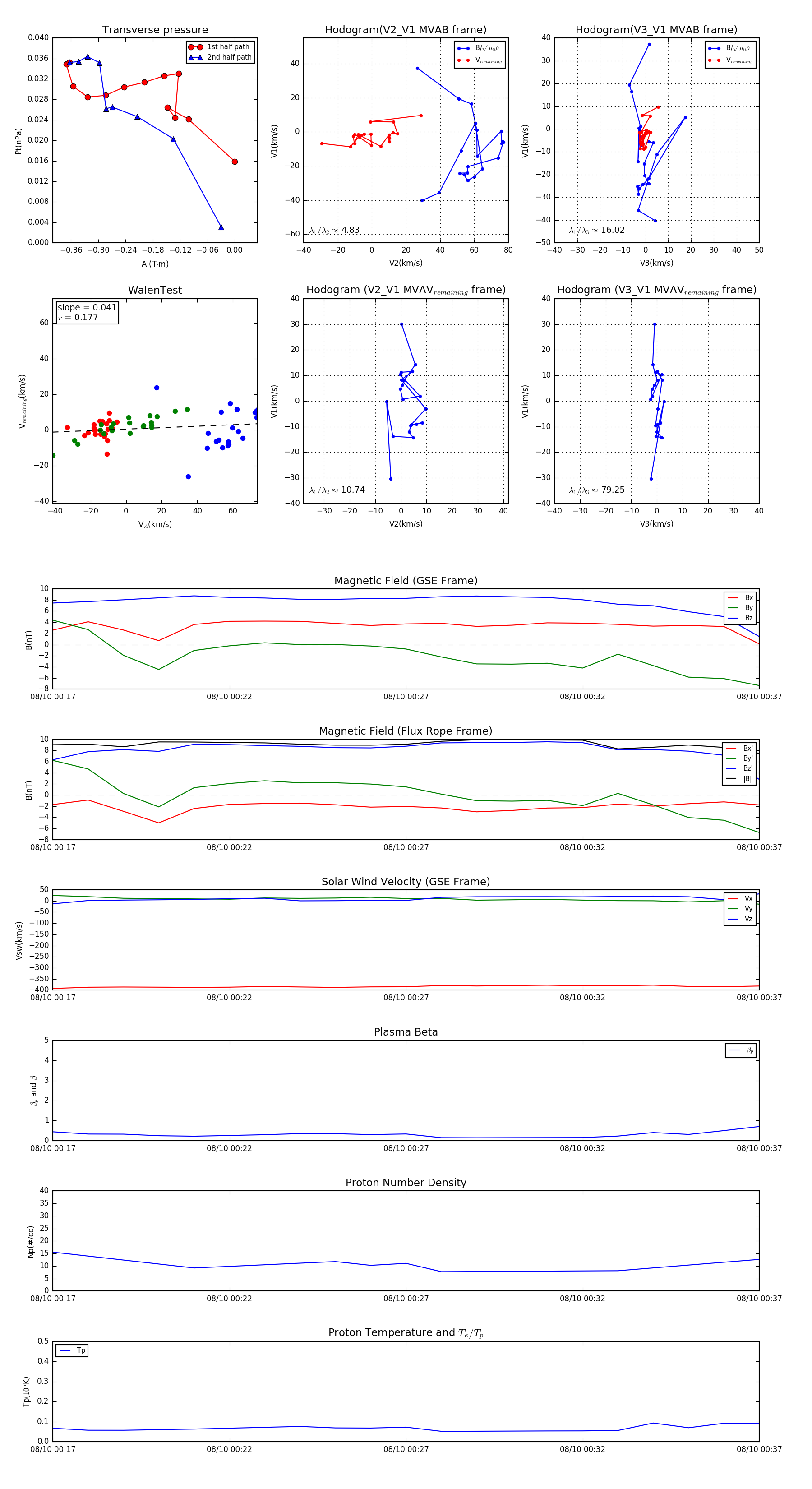
Flux Rope in 2001

Flux Rope Event 2001-08-10 00:17 ~ 2001-08-10 00:37 (21 minutes)


plot