HOME   LIST
‹–   –›

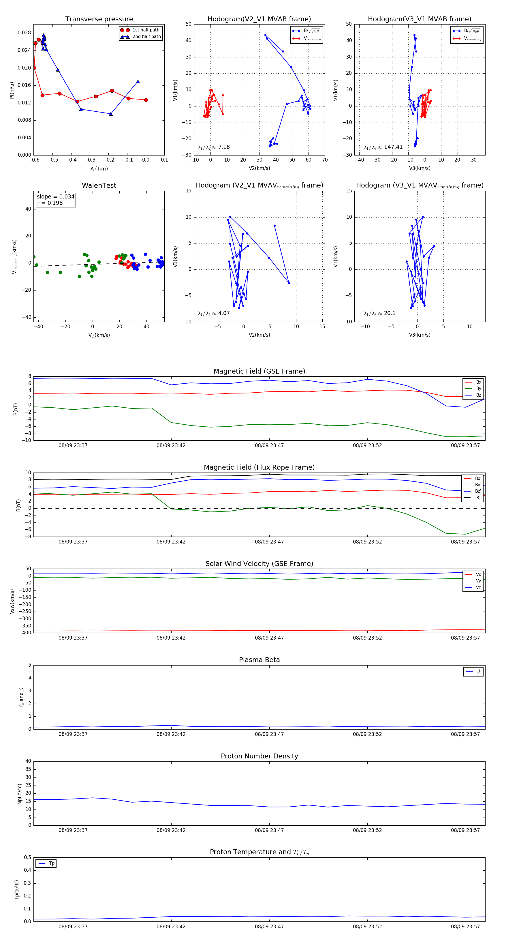
Flux Rope in 2001

Flux Rope Event 2001-08-09 23:35 ~ 2001-08-09 23:58 (24 minutes)


plot