HOME   LIST
‹–   –›

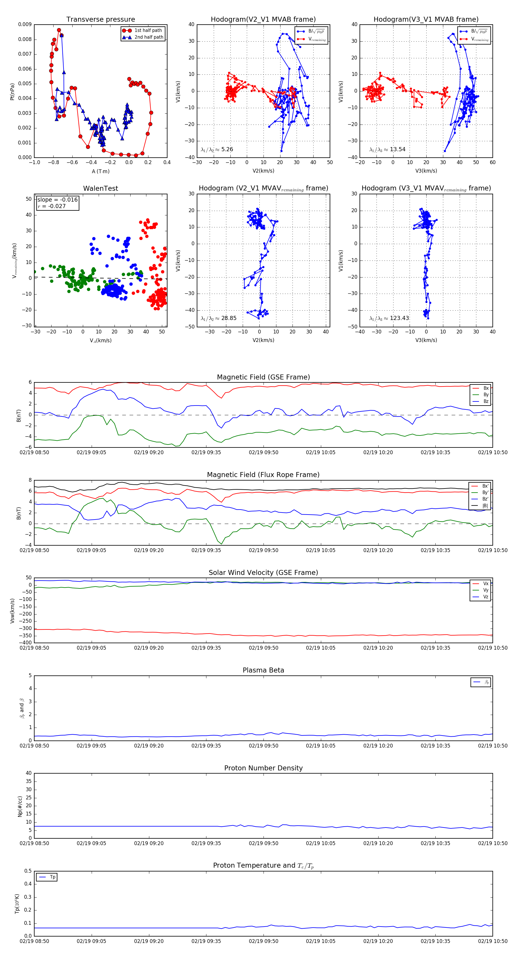
Flux Rope in 2001

Flux Rope Event 2001-02-19 08:50 ~ 2001-02-19 10:50 (121 minutes)


plot