HOME   LIST
‹–   –›

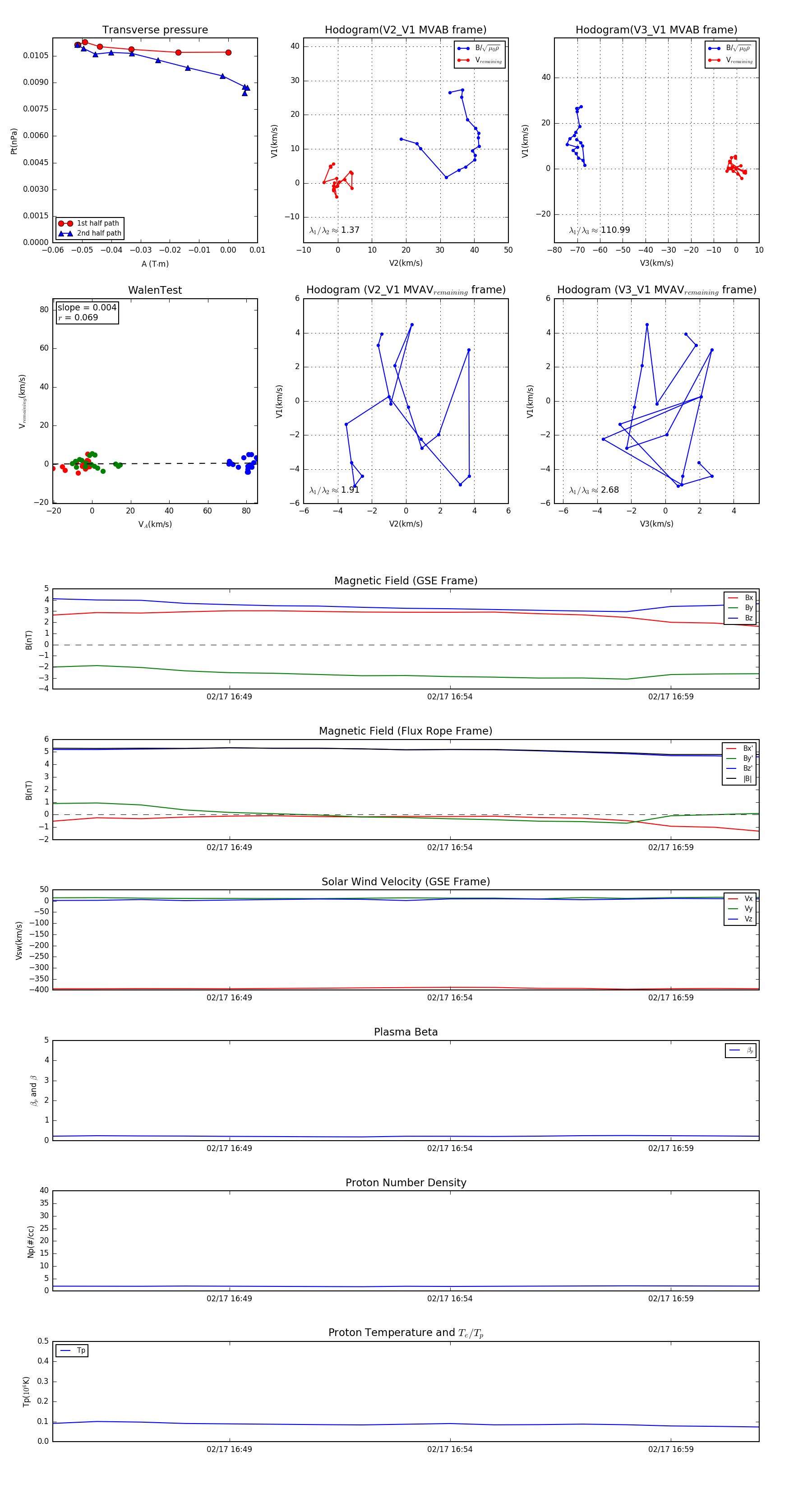
Flux Rope in 2001

Flux Rope Event 2001-02-17 16:45 ~ 2001-02-17 17:01 (17 minutes)


plot