HOME   LIST
‹–   –›

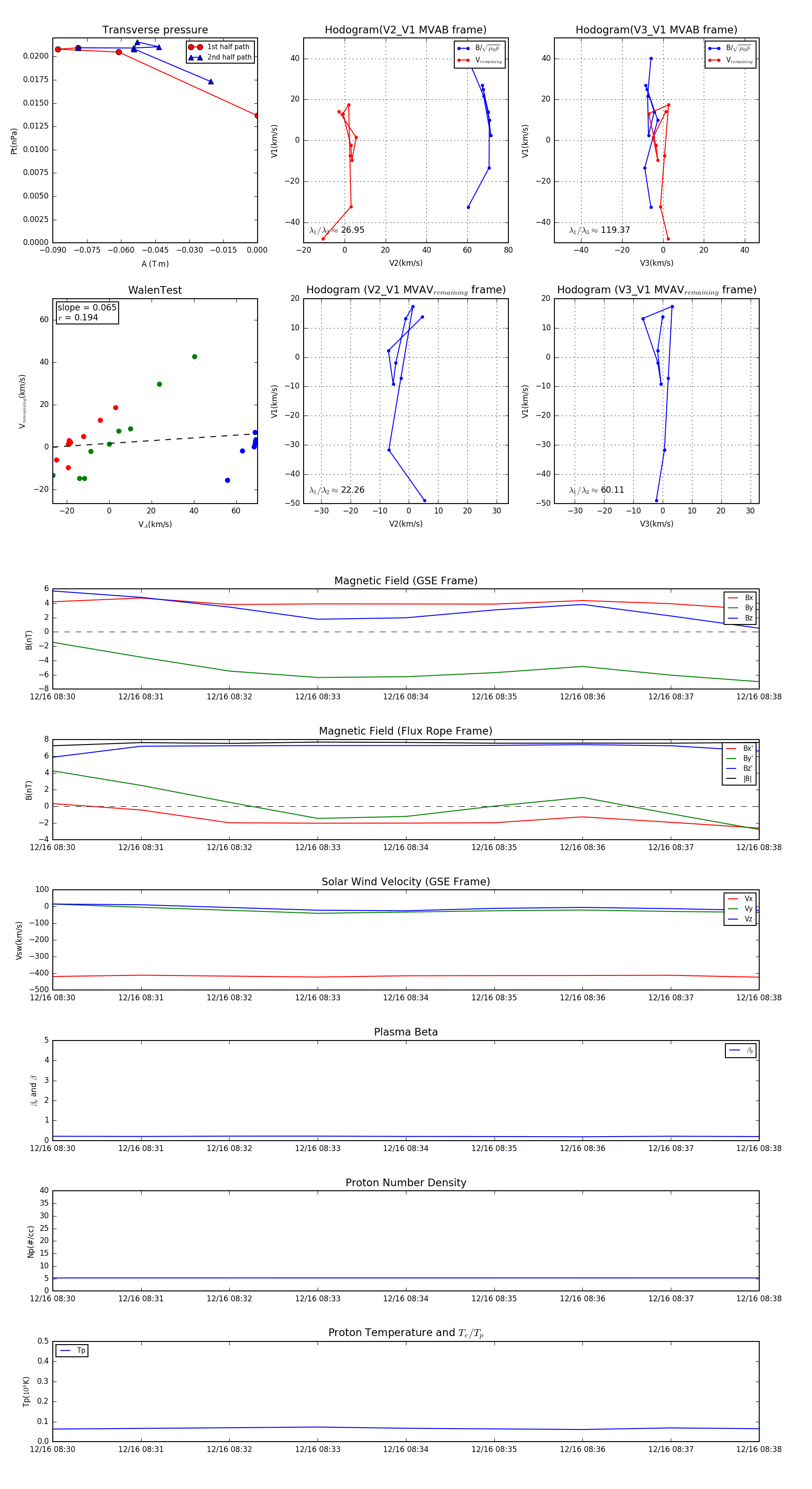
Flux Rope in 1999

Flux Rope Event 1999-12-16 08:30 ~ 1999-12-16 08:38 (9 minutes)


plot