HOME   LIST
‹–   –›

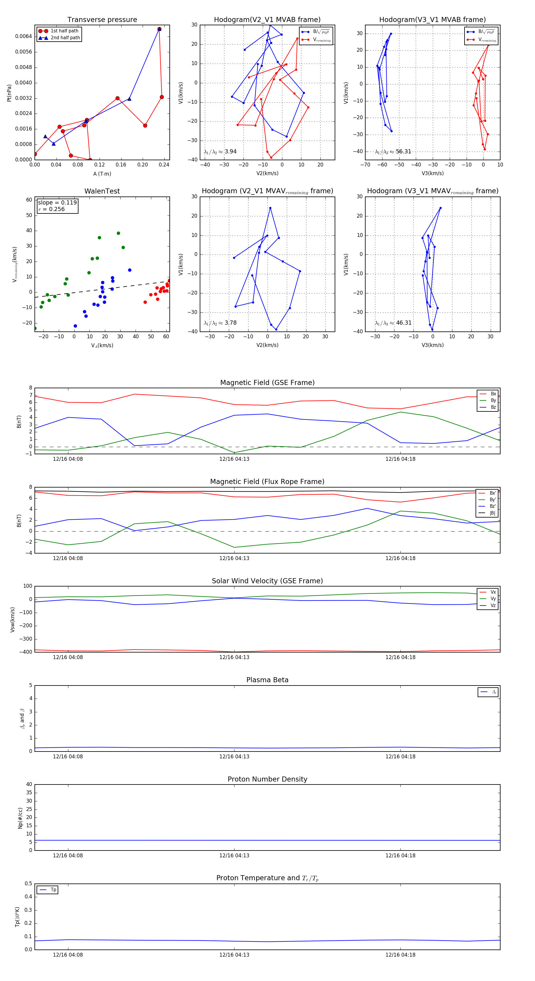
Flux Rope in 1999

Flux Rope Event 1999-12-16 04:07 ~ 1999-12-16 04:21 (15 minutes)


plot