HOME   LIST
‹–   –›

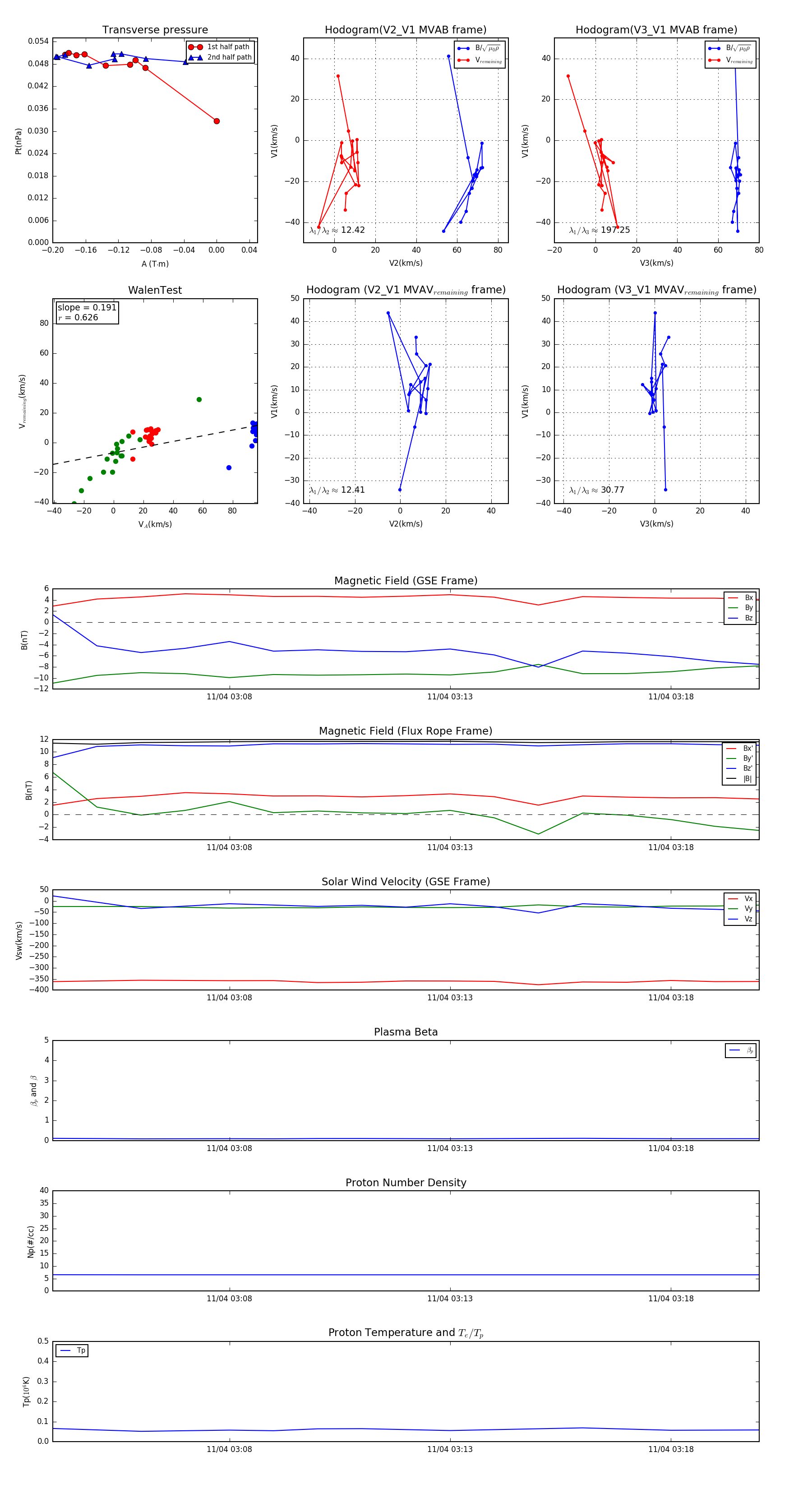
Flux Rope in 1999

Flux Rope Event 1999-11-04 03:04 ~ 1999-11-04 03:20 (17 minutes)


plot