HOME   LIST
‹–   –›

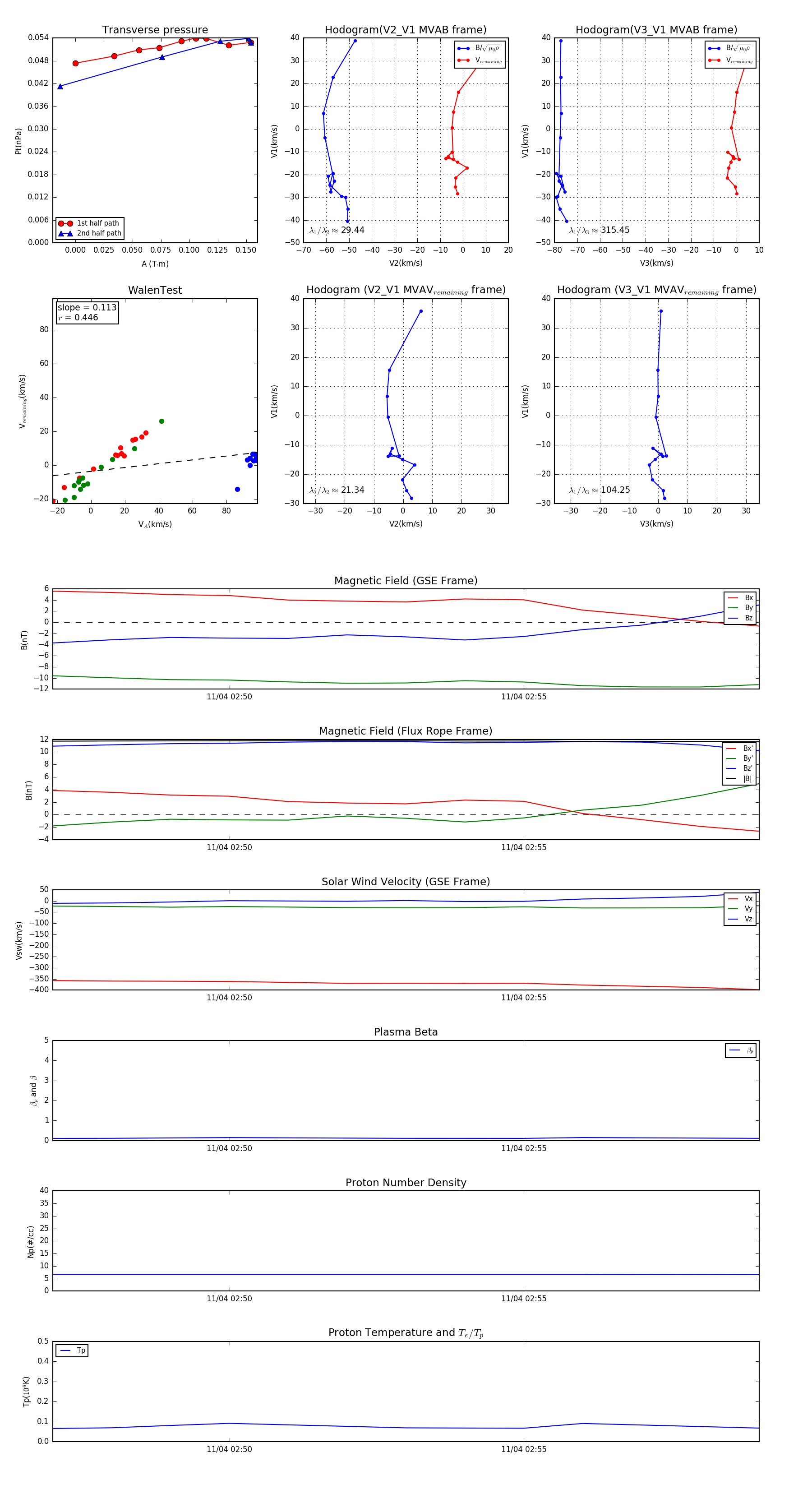
Flux Rope in 1999

Flux Rope Event 1999-11-04 02:47 ~ 1999-11-04 02:59 (13 minutes)


plot