HOME   LIST
‹–   –›

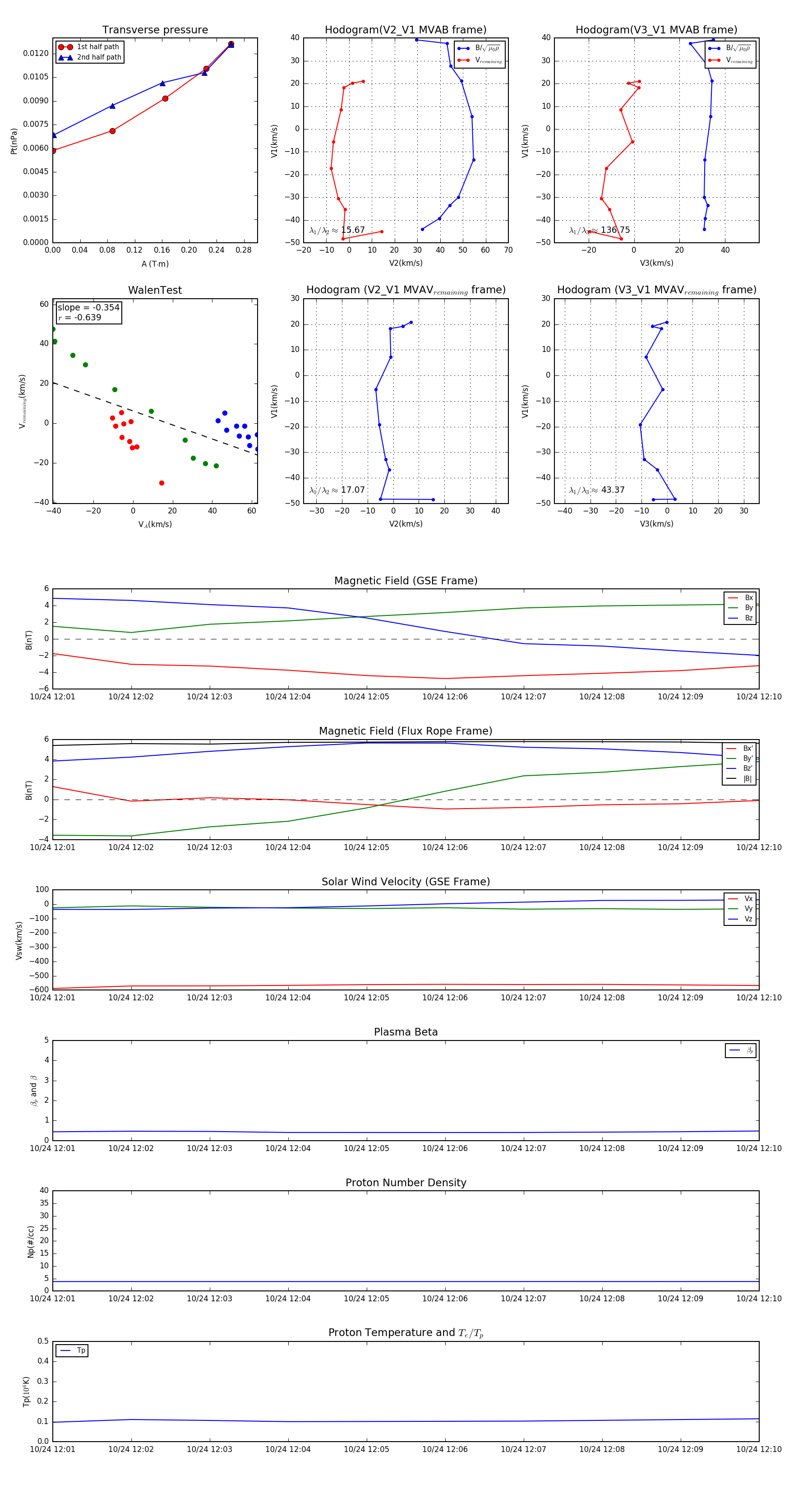
Flux Rope in 1999

Flux Rope Event 1999-10-24 12:01 ~ 1999-10-24 12:10 (10 minutes)


plot