HOME   LIST
‹–   –›

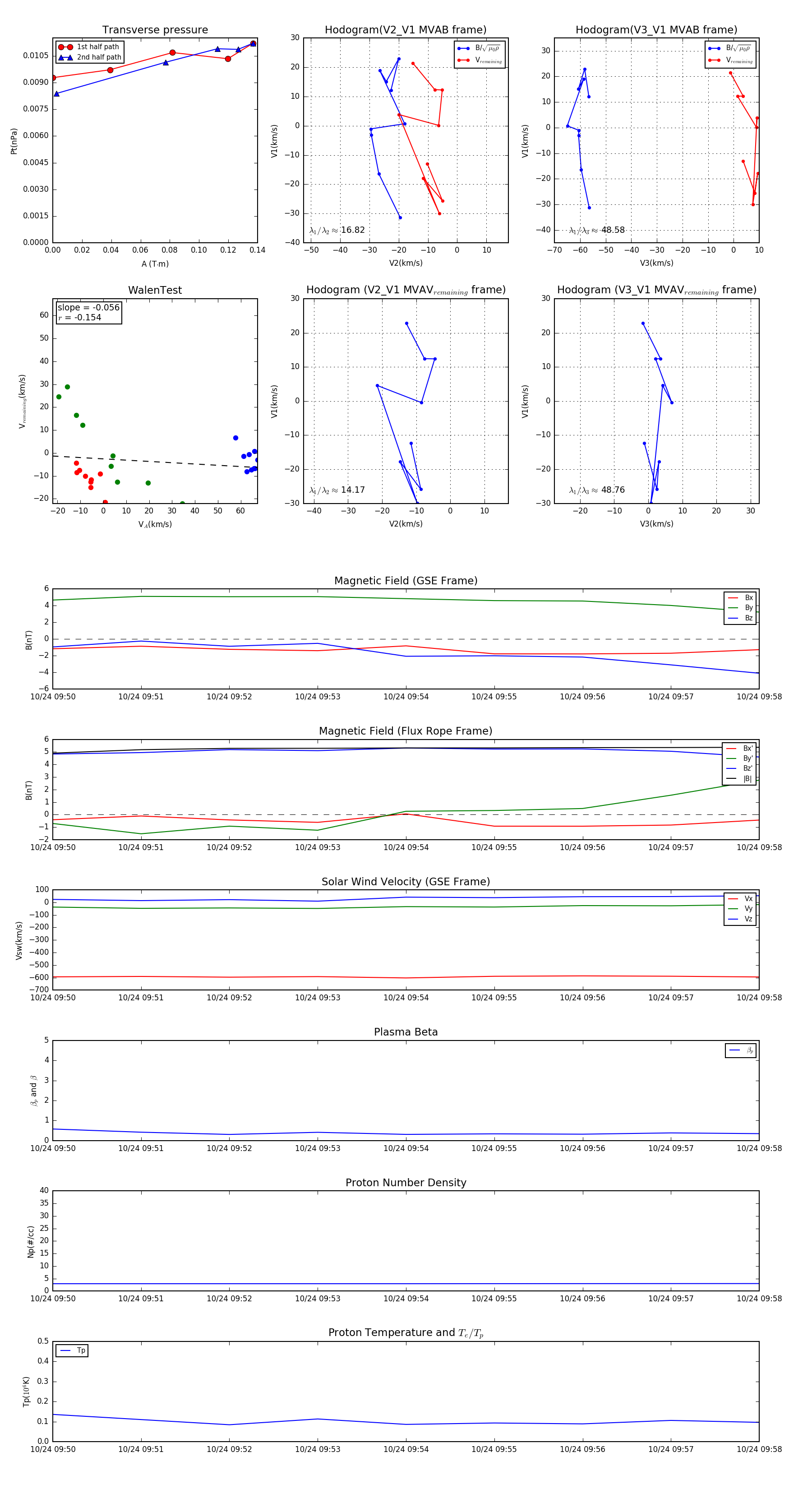
Flux Rope in 1999

Flux Rope Event 1999-10-24 09:50 ~ 1999-10-24 09:58 (9 minutes)


plot