HOME   LIST
‹–   –›

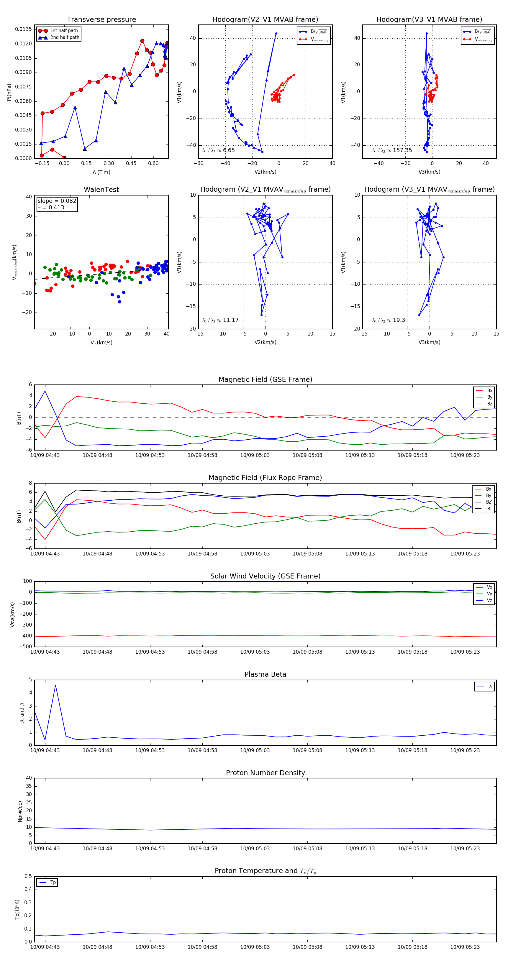
Flux Rope in 1999

Flux Rope Event 1999-10-09 04:42 ~ 1999-10-09 05:26 (45 minutes)


plot