HOME   LIST
‹–   –›

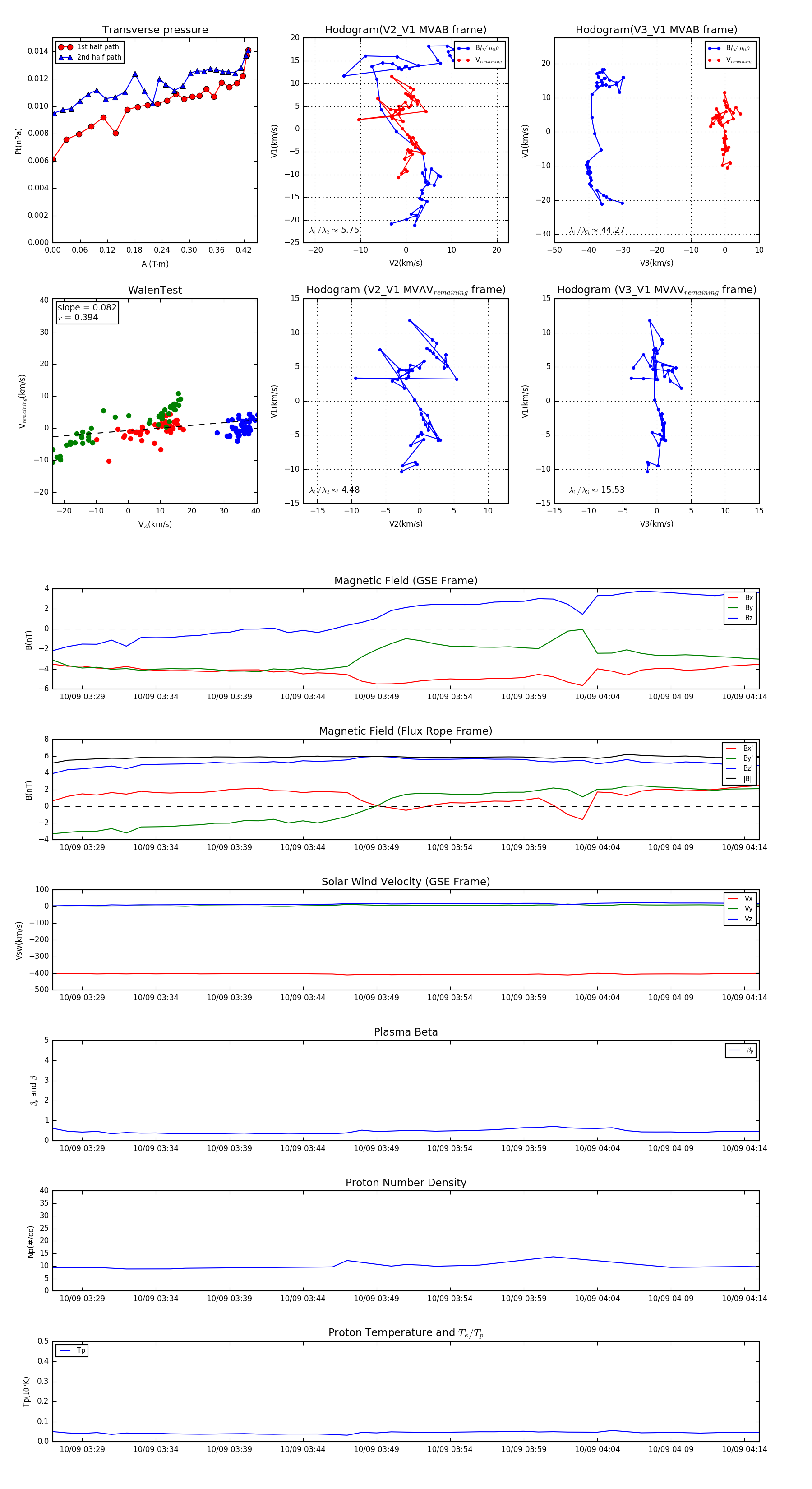
Flux Rope in 1999

Flux Rope Event 1999-10-09 03:27 ~ 1999-10-09 04:15 (49 minutes)


plot