HOME   LIST
‹–   –›

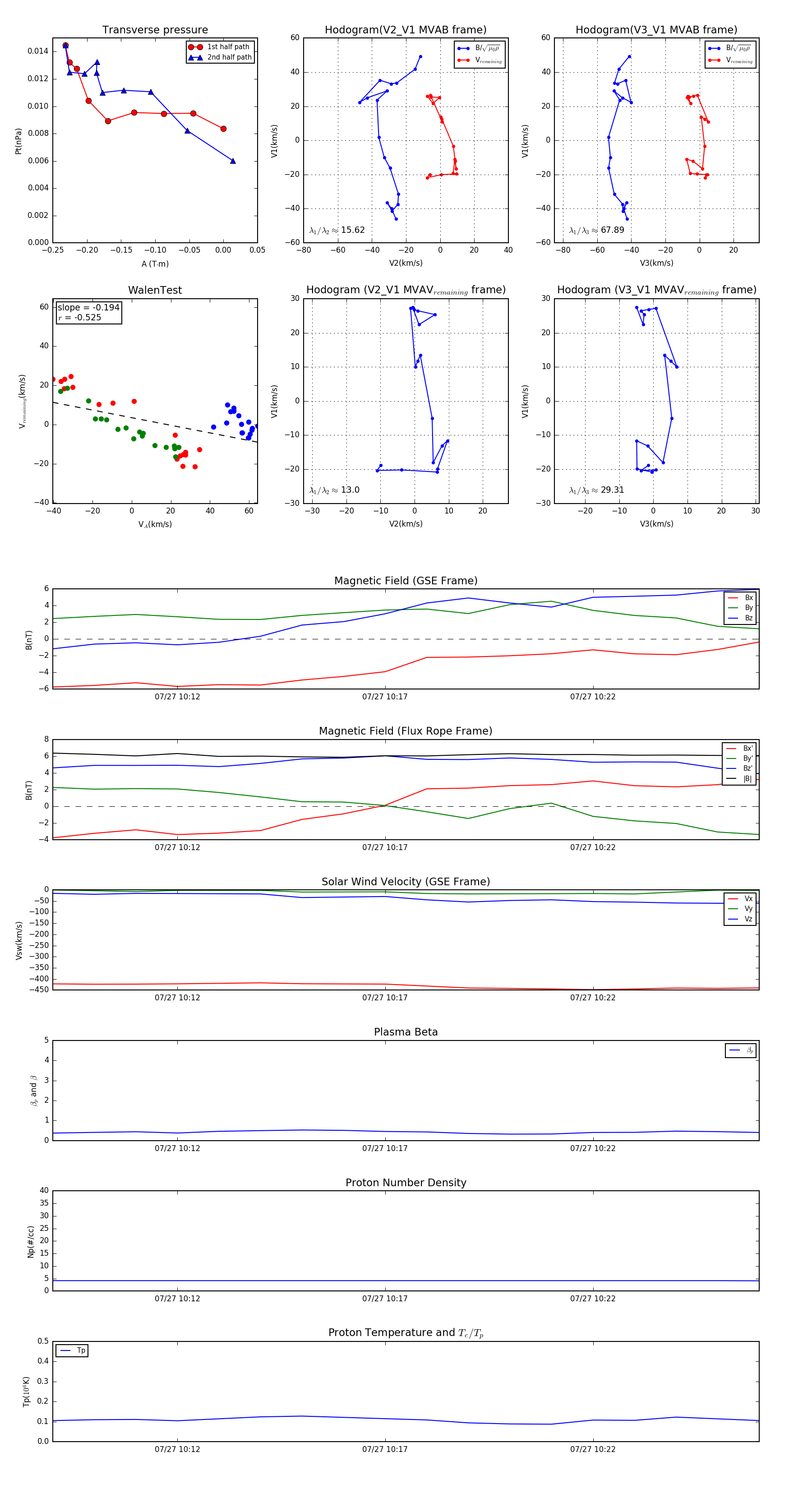
Flux Rope in 1999

Flux Rope Event 1999-07-27 10:09 ~ 1999-07-27 10:26 (18 minutes)


plot