HOME   LIST
‹–   –›

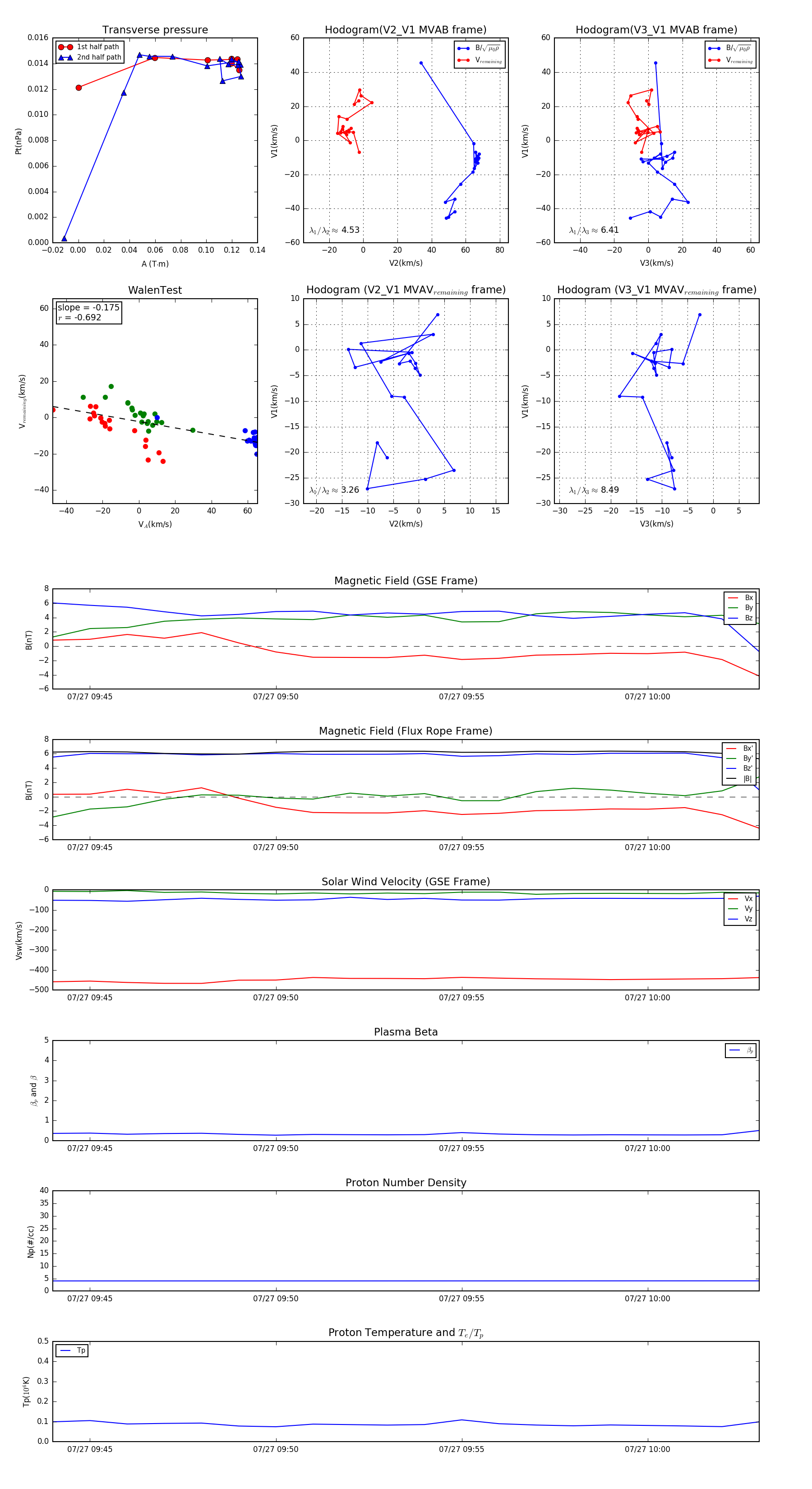
Flux Rope in 1999

Flux Rope Event 1999-07-27 09:44 ~ 1999-07-27 10:03 (20 minutes)


plot