HOME   LIST
‹–   –›

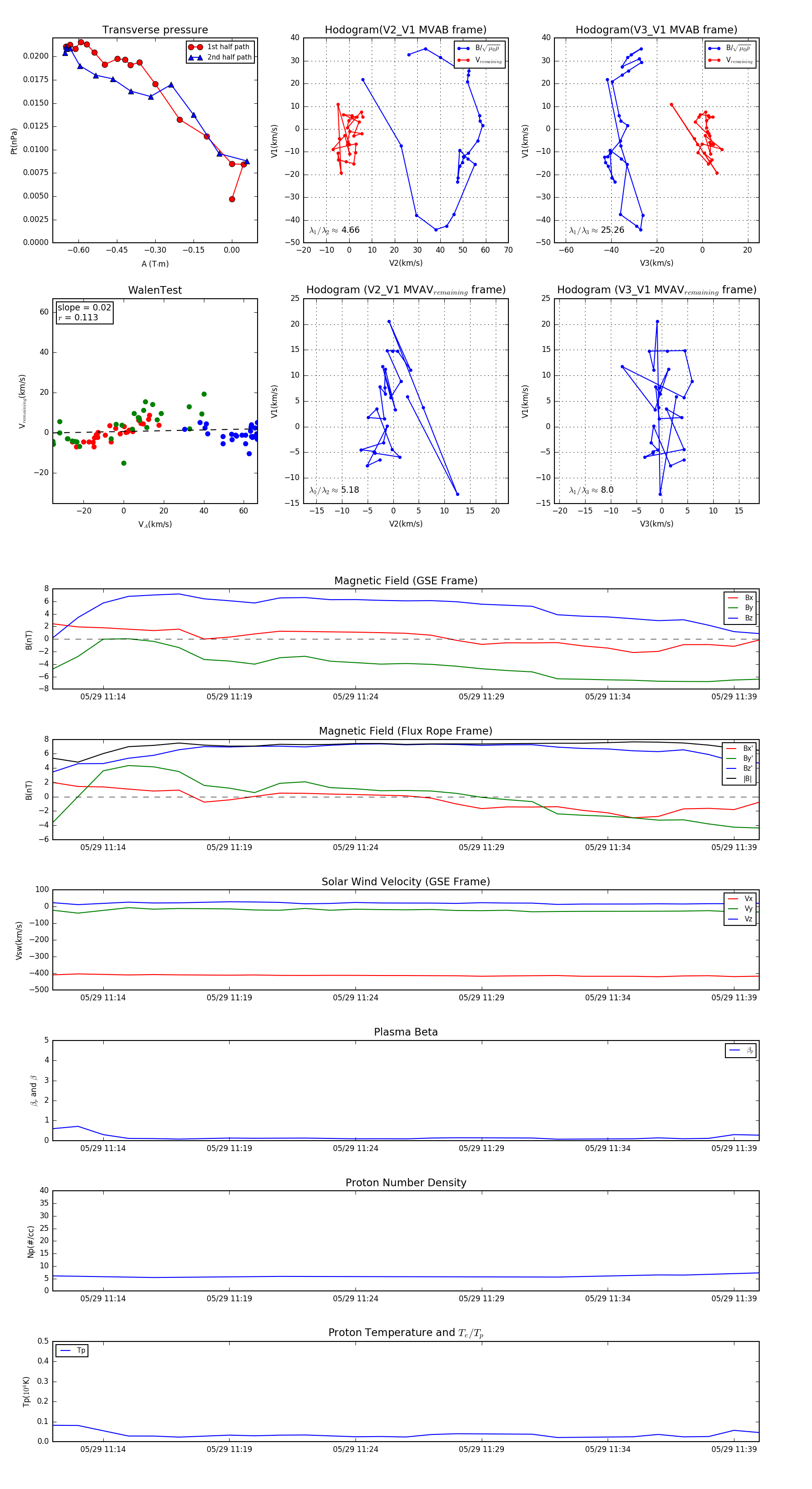
Flux Rope in 1999

Flux Rope Event 1999-05-29 11:12 ~ 1999-05-29 11:40 (29 minutes)


plot