HOME   LIST
‹–   –›

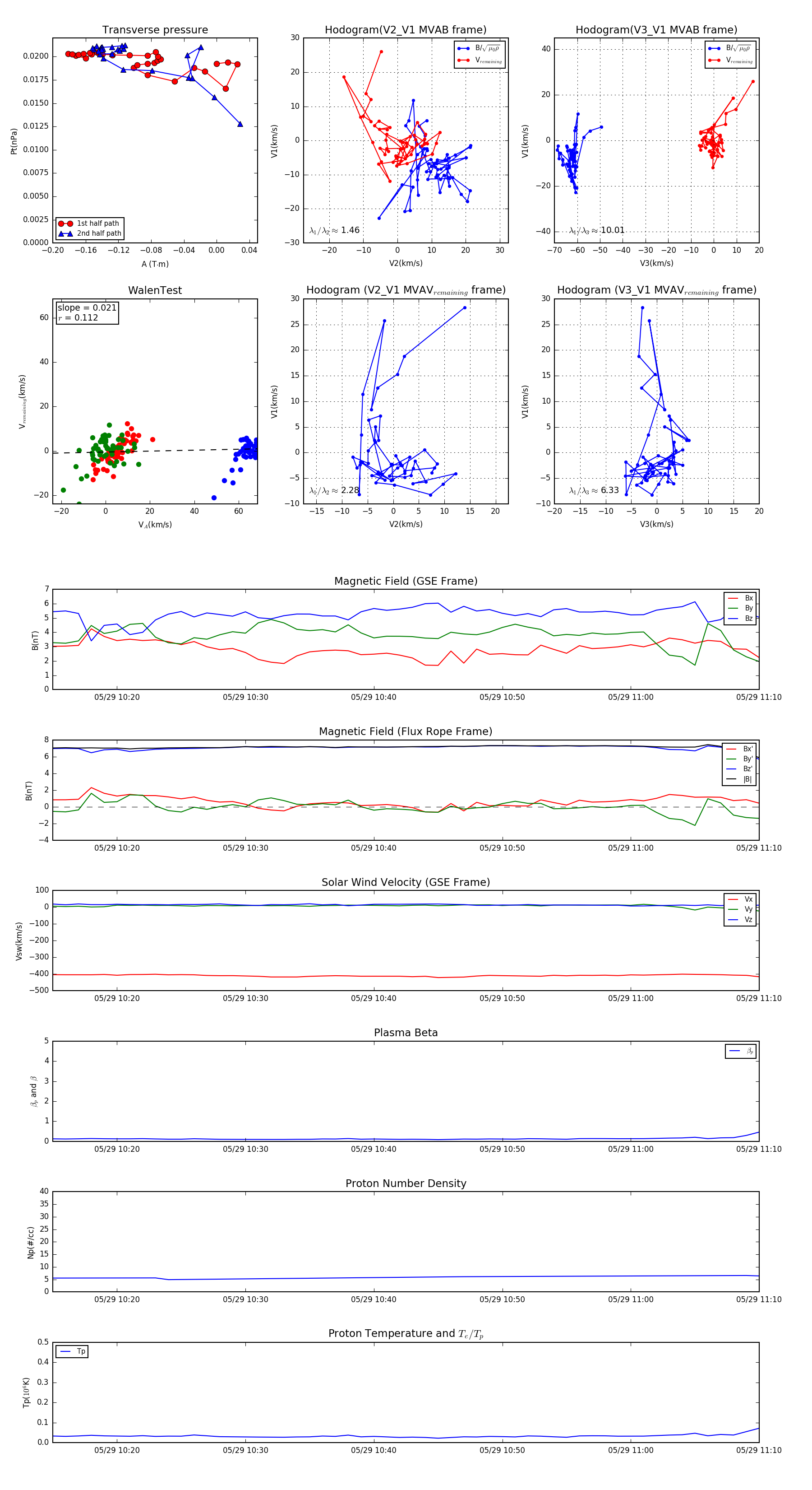
Flux Rope in 1999

Flux Rope Event 1999-05-29 10:15 ~ 1999-05-29 11:10 (56 minutes)


plot