HOME   LIST
‹–   –›

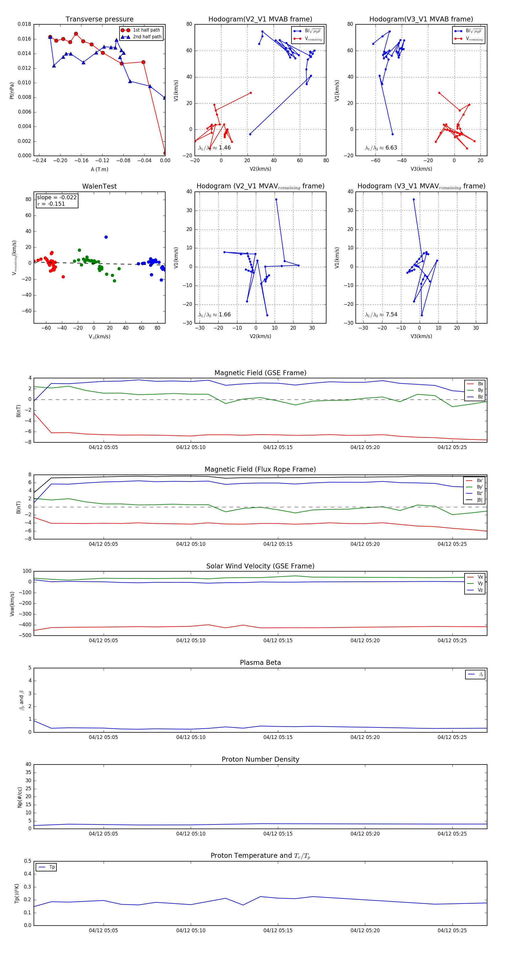
Flux Rope in 1999

Flux Rope Event 1999-04-12 05:01 ~ 1999-04-12 05:27 (27 minutes)


plot