HOME   LIST
‹–   –›

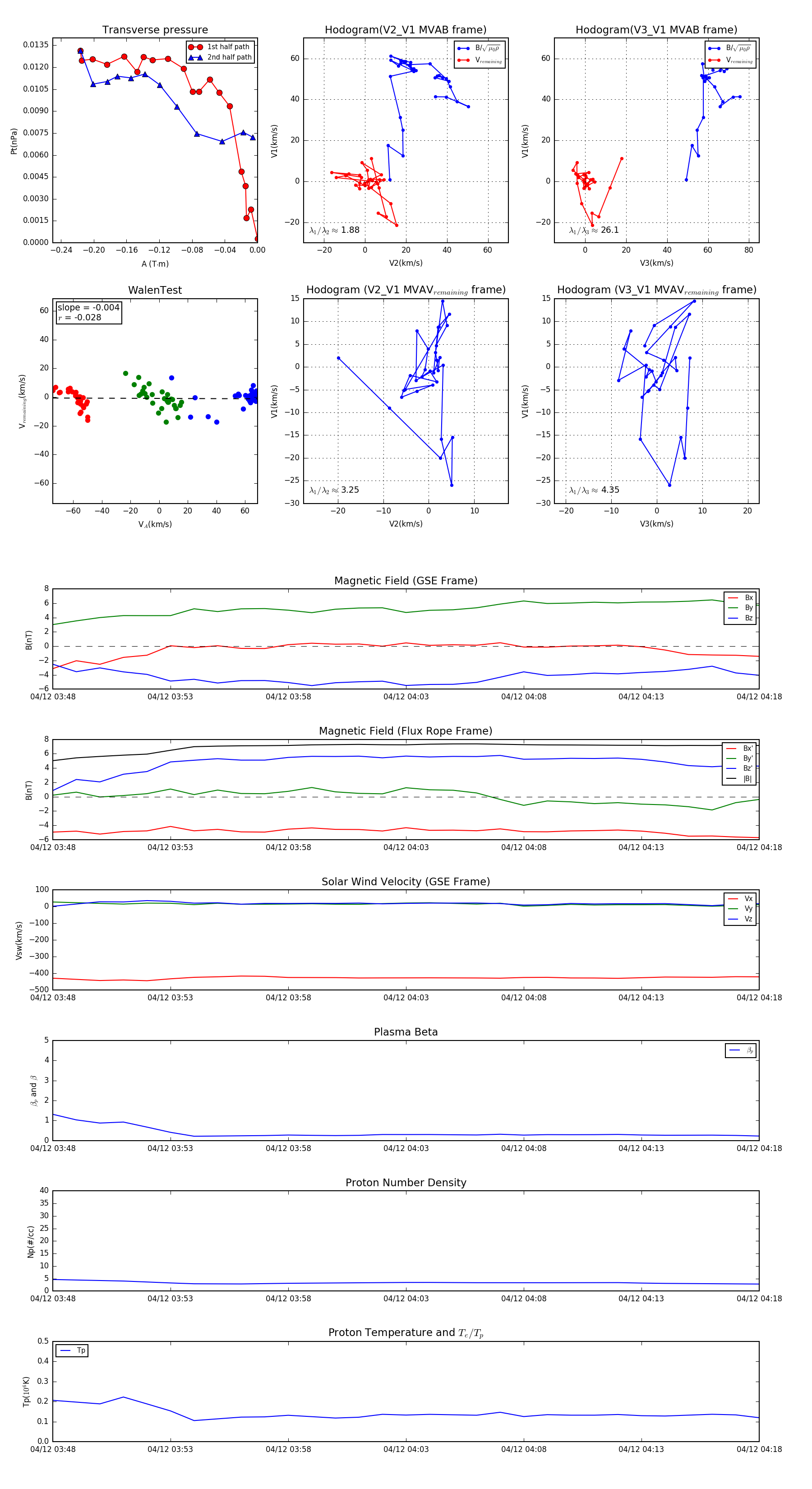
Flux Rope in 1999

Flux Rope Event 1999-04-12 03:48 ~ 1999-04-12 04:18 (31 minutes)


plot