HOME   LIST
‹–   –›

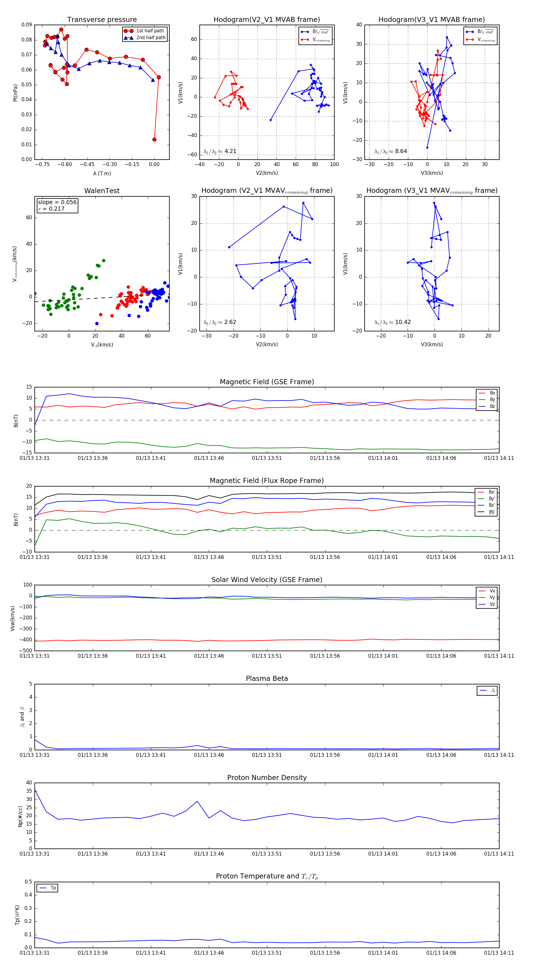
Flux Rope in 1999

Flux Rope Event 1999-01-13 13:31 ~ 1999-01-13 14:11 (41 minutes)


plot