HOME   LIST
‹–   –›

Flux Rope in 1999

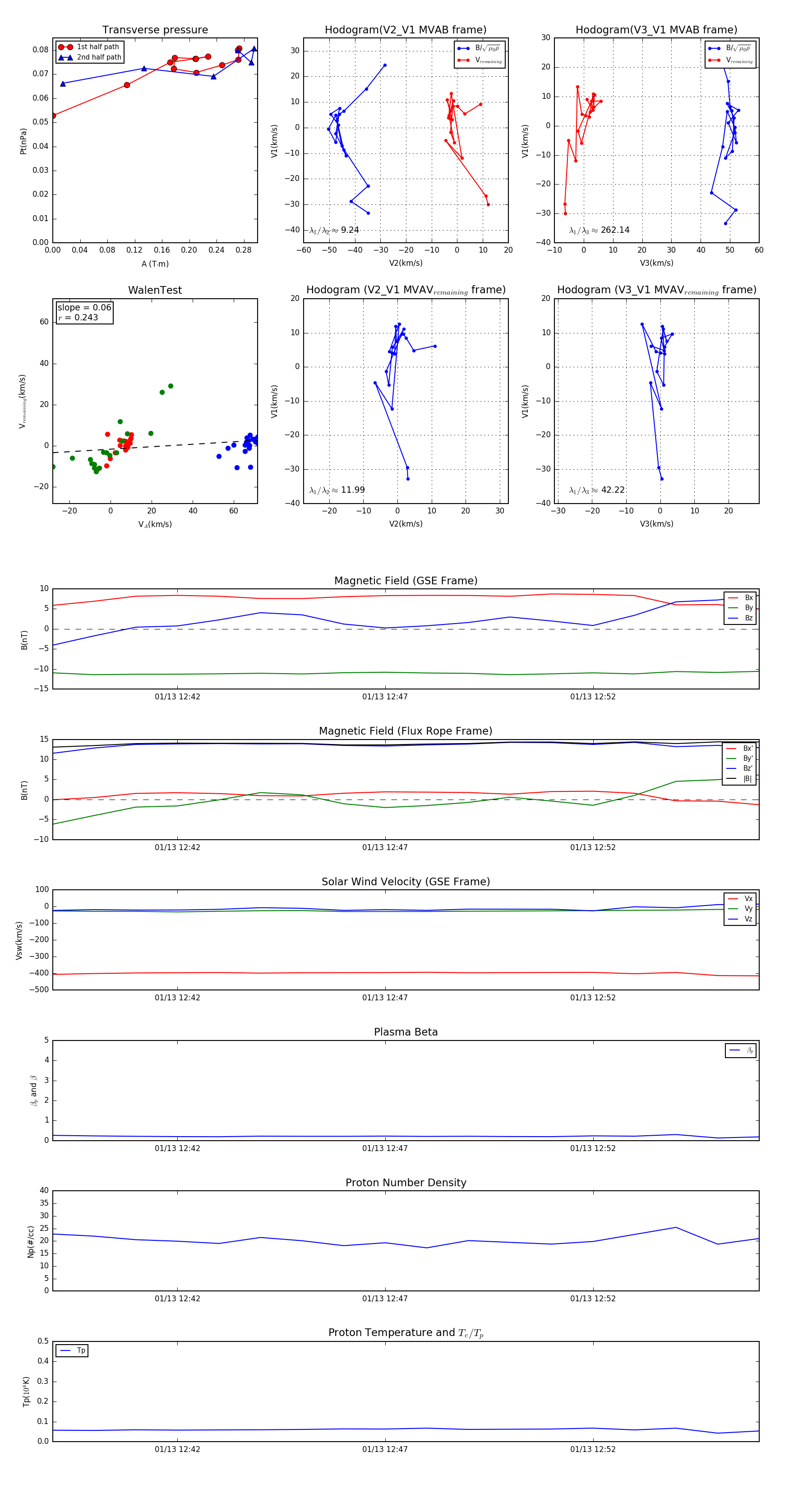
Flux Rope Event 1999-01-13 12:39 ~ 1999-01-13 12:56 (18 minutes)


plot