HOME   LIST
‹–   –›

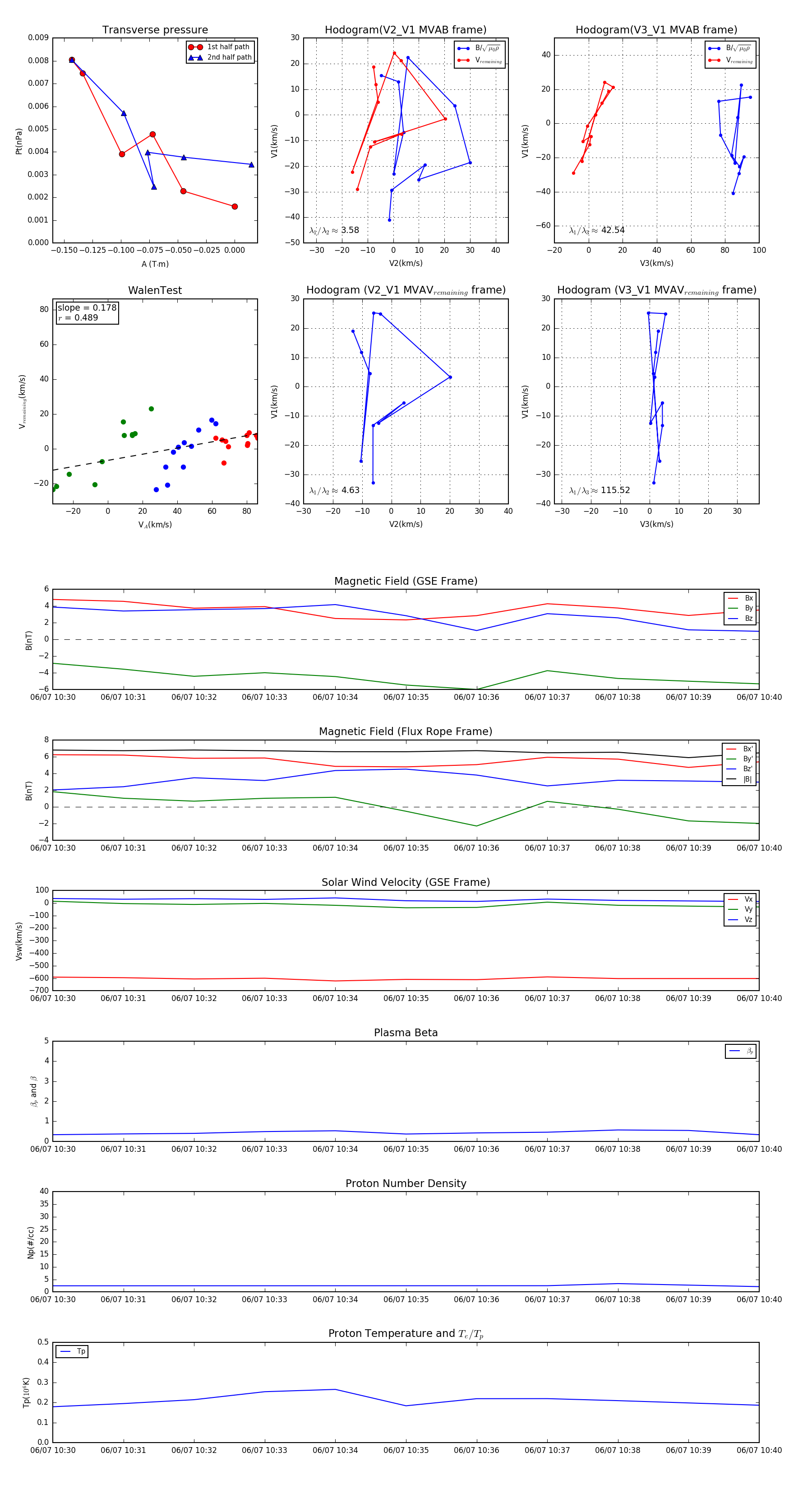
Flux Rope in 1998

Flux Rope Event 1998-06-07 10:30 ~ 1998-06-07 10:40 (11 minutes)


plot