HOME   LIST
‹–   –›

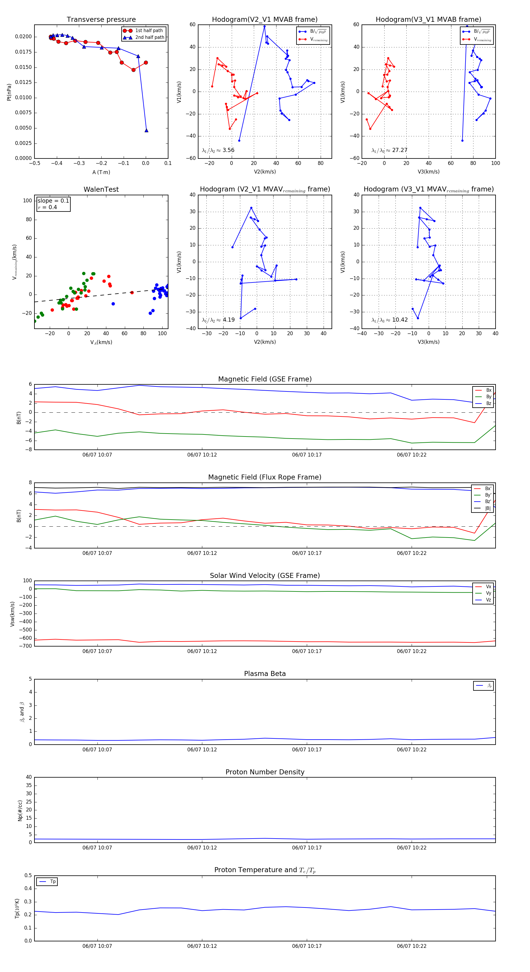
Flux Rope in 1998

Flux Rope Event 1998-06-07 10:04 ~ 1998-06-07 10:26 (23 minutes)


plot