HOME   LIST
‹–   –›

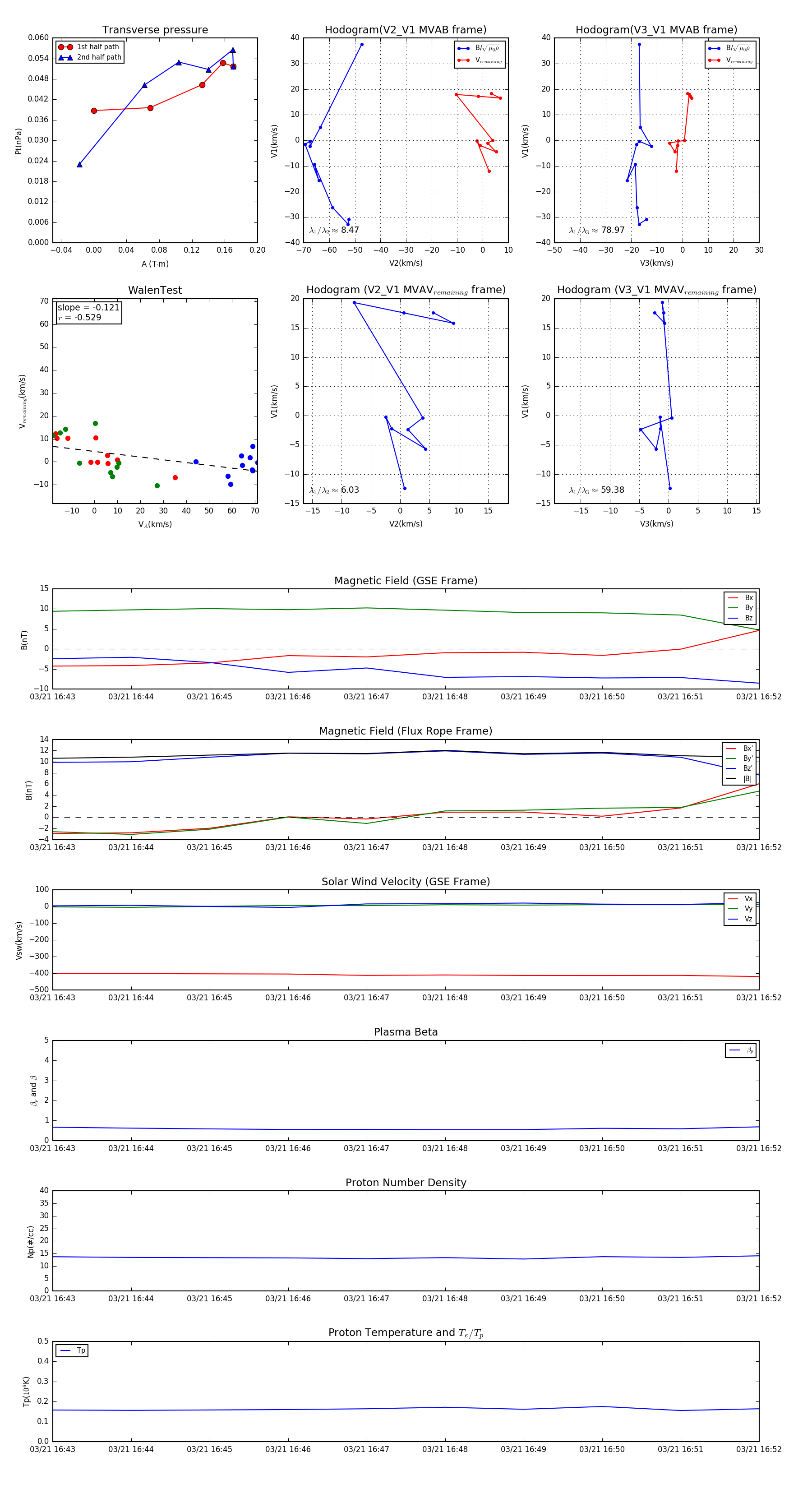
Flux Rope in 1998

Flux Rope Event 1998-03-21 16:43 ~ 1998-03-21 16:52 (10 minutes)


plot