HOME   LIST
‹–   –›

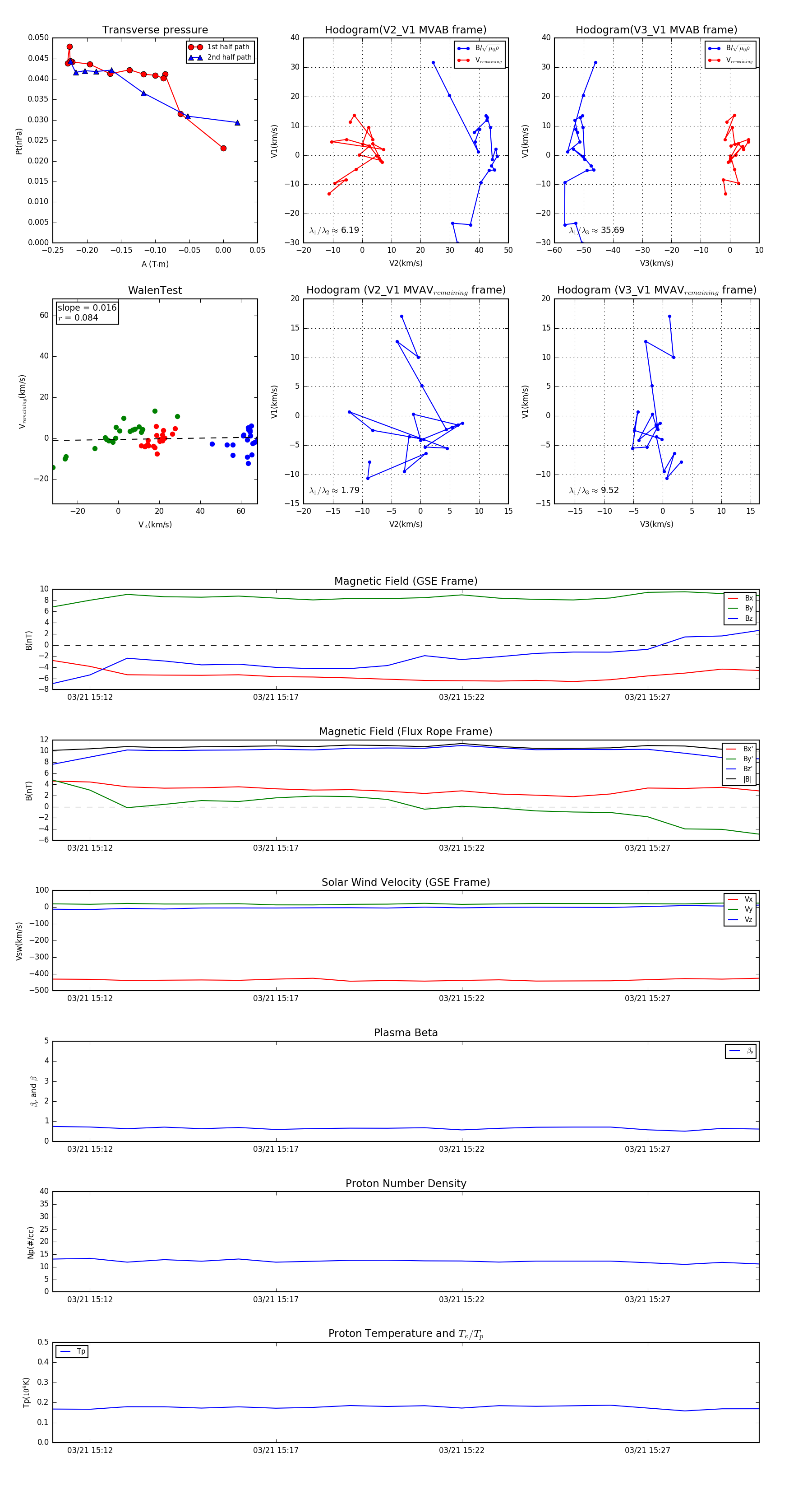
Flux Rope in 1998

Flux Rope Event 1998-03-21 15:11 ~ 1998-03-21 15:30 (20 minutes)


plot