HOME   LIST
‹–   –›

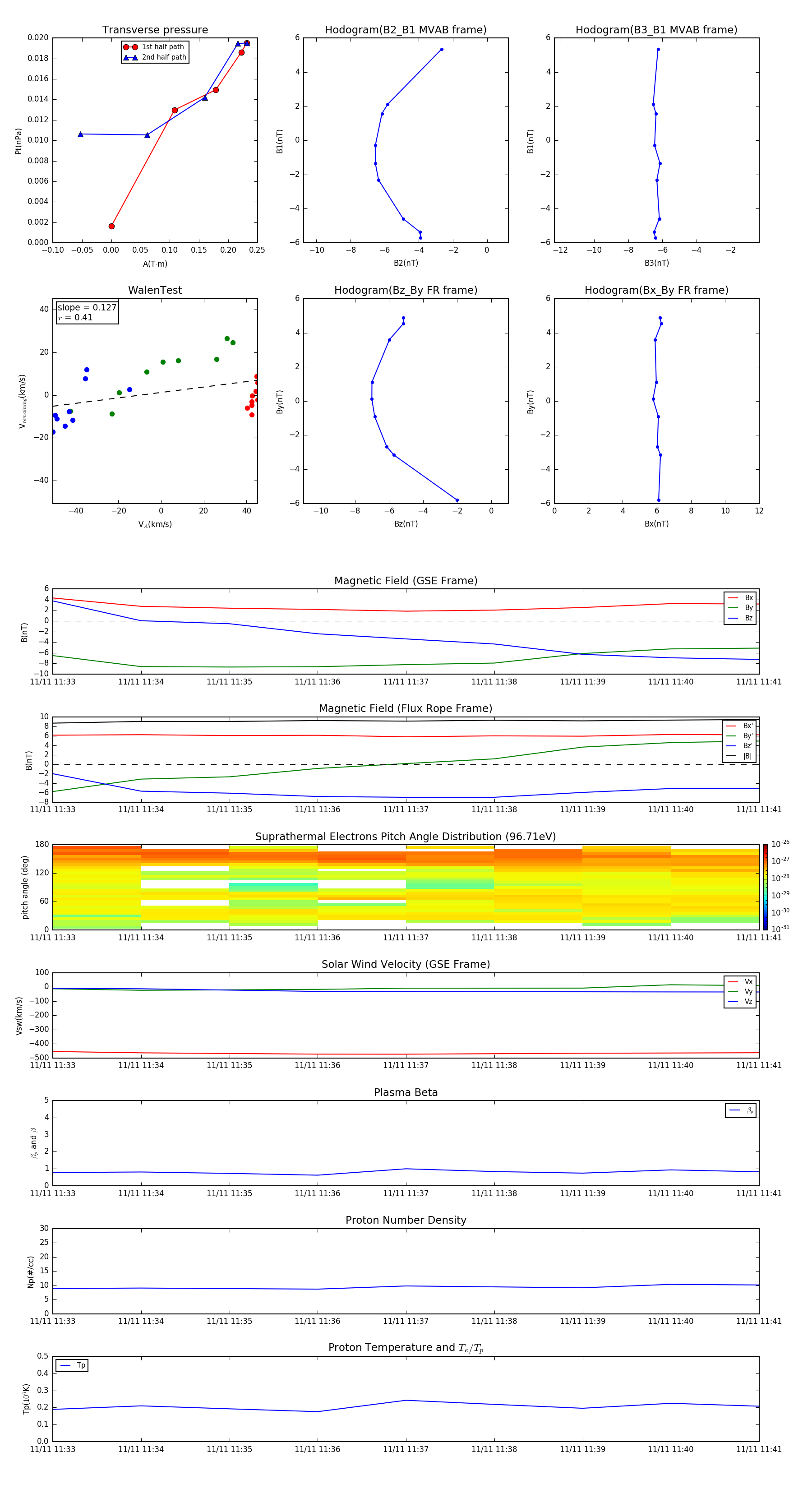
Flux Rope in 2016

Flux Rope Event 2016-11-11 11:33 ~ 2016-11-11 11:41 (9 minutes)


plot