HOME   LIST
‹–   –›

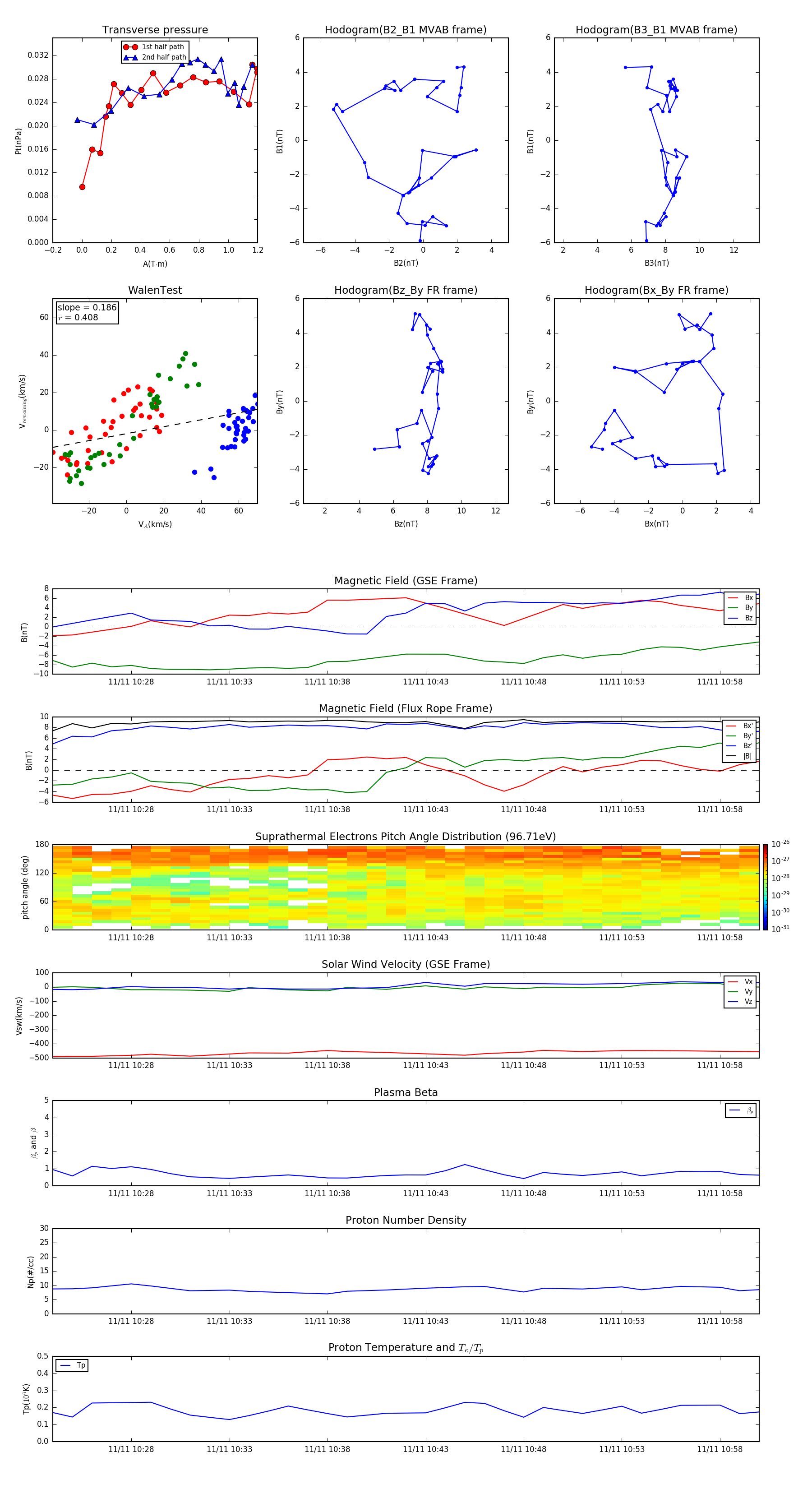
Flux Rope in 2016

Flux Rope Event 2016-11-11 10:24 ~ 2016-11-11 11:00 (37 minutes)


plot