HOME   LIST
‹–   –›

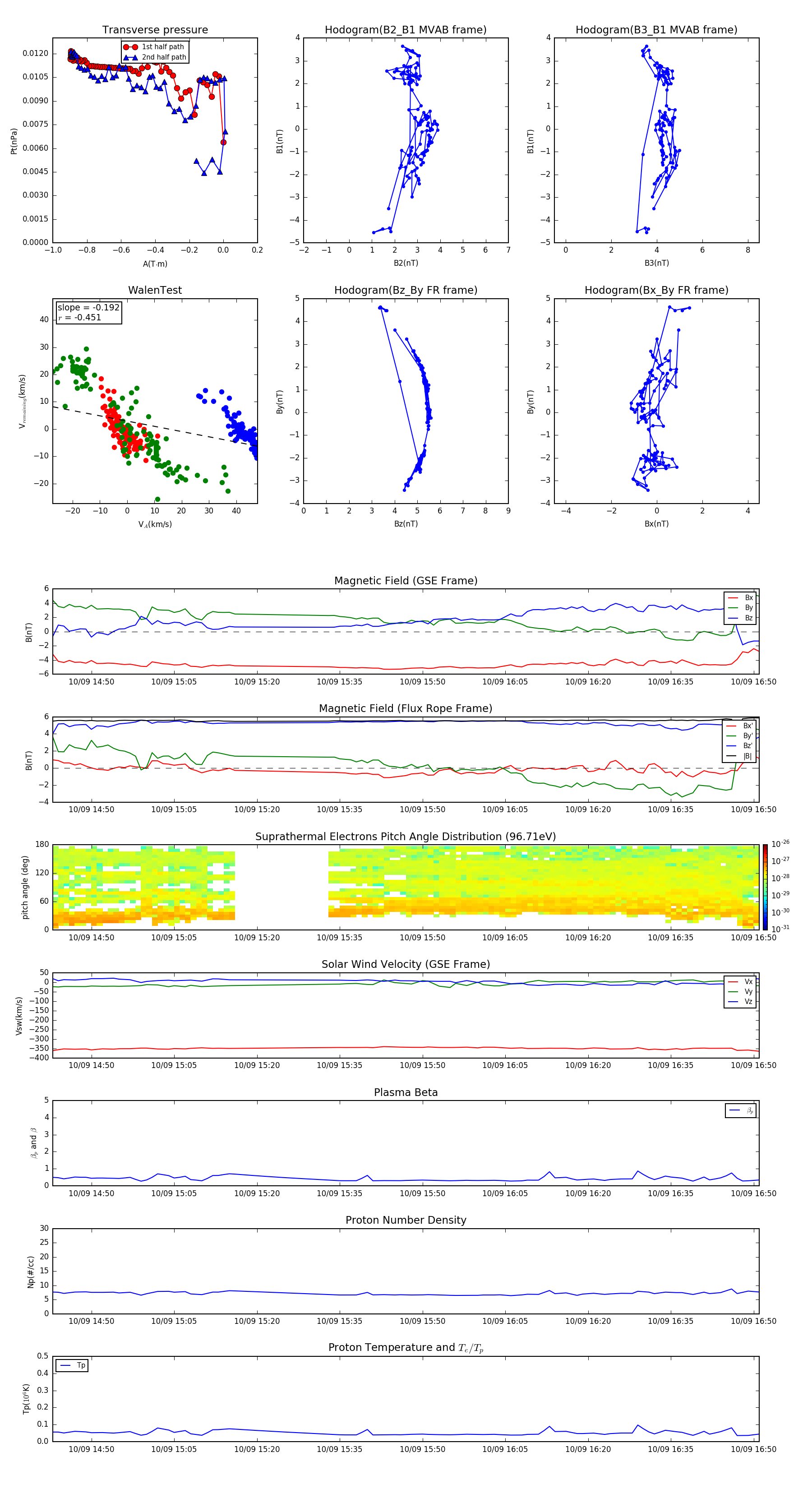
Flux Rope in 2016

Flux Rope Event 2016-10-09 14:43 ~ 2016-10-09 16:51 (129 minutes)


plot