HOME   LIST
‹–   –›

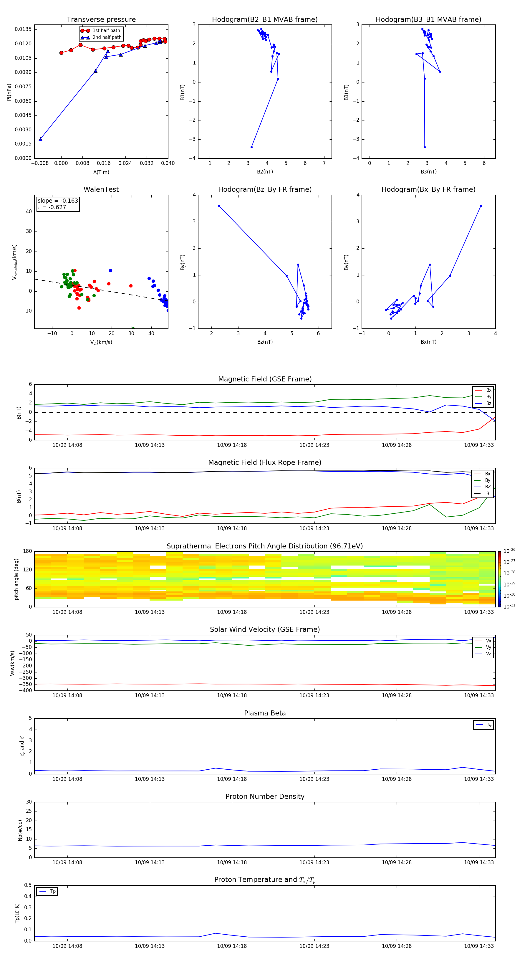
Flux Rope in 2016

Flux Rope Event 2016-10-09 14:06 ~ 2016-10-09 14:34 (29 minutes)


plot