HOME   LIST
‹–   –›

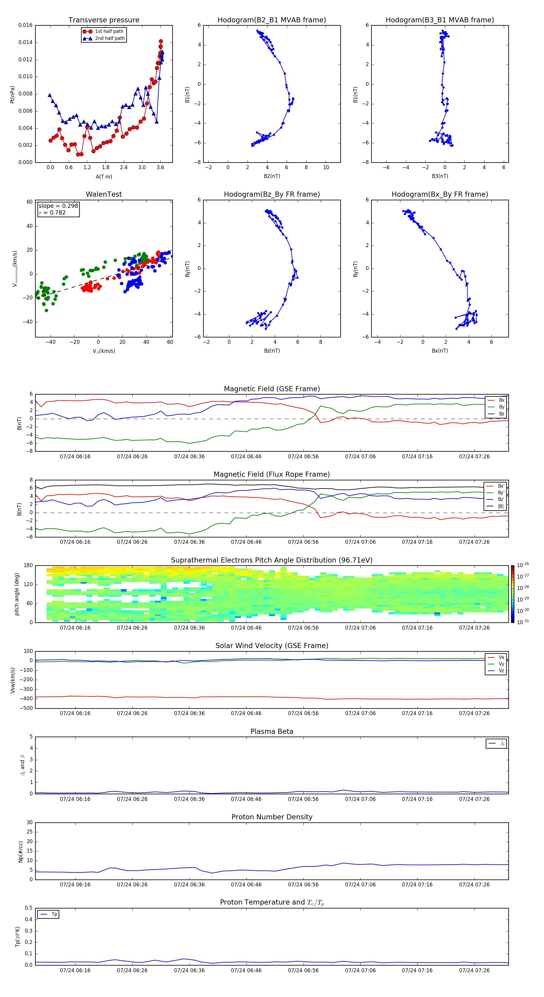
Flux Rope in 2016

Flux Rope Event 2016-07-24 06:09 ~ 2016-07-24 07:32 (84 minutes)


plot