HOME   LIST
‹–   –›

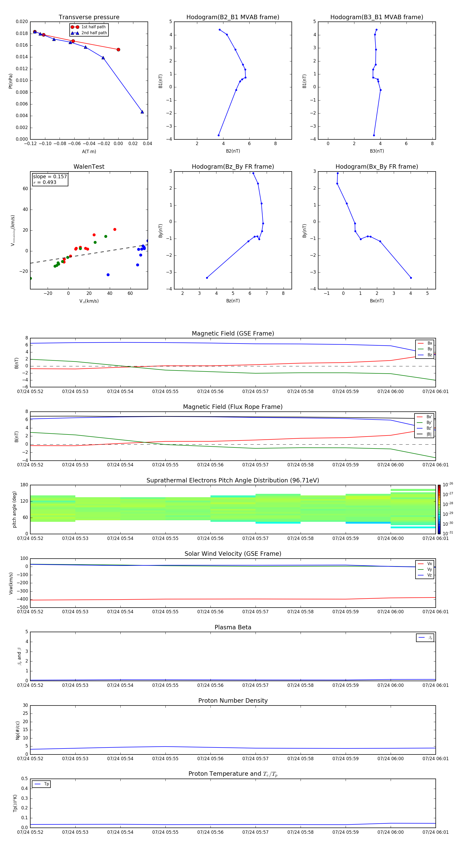
Flux Rope in 2016

Flux Rope Event 2016-07-24 05:52 ~ 2016-07-24 06:01 (10 minutes)


plot