HOME   LIST
‹–   –›

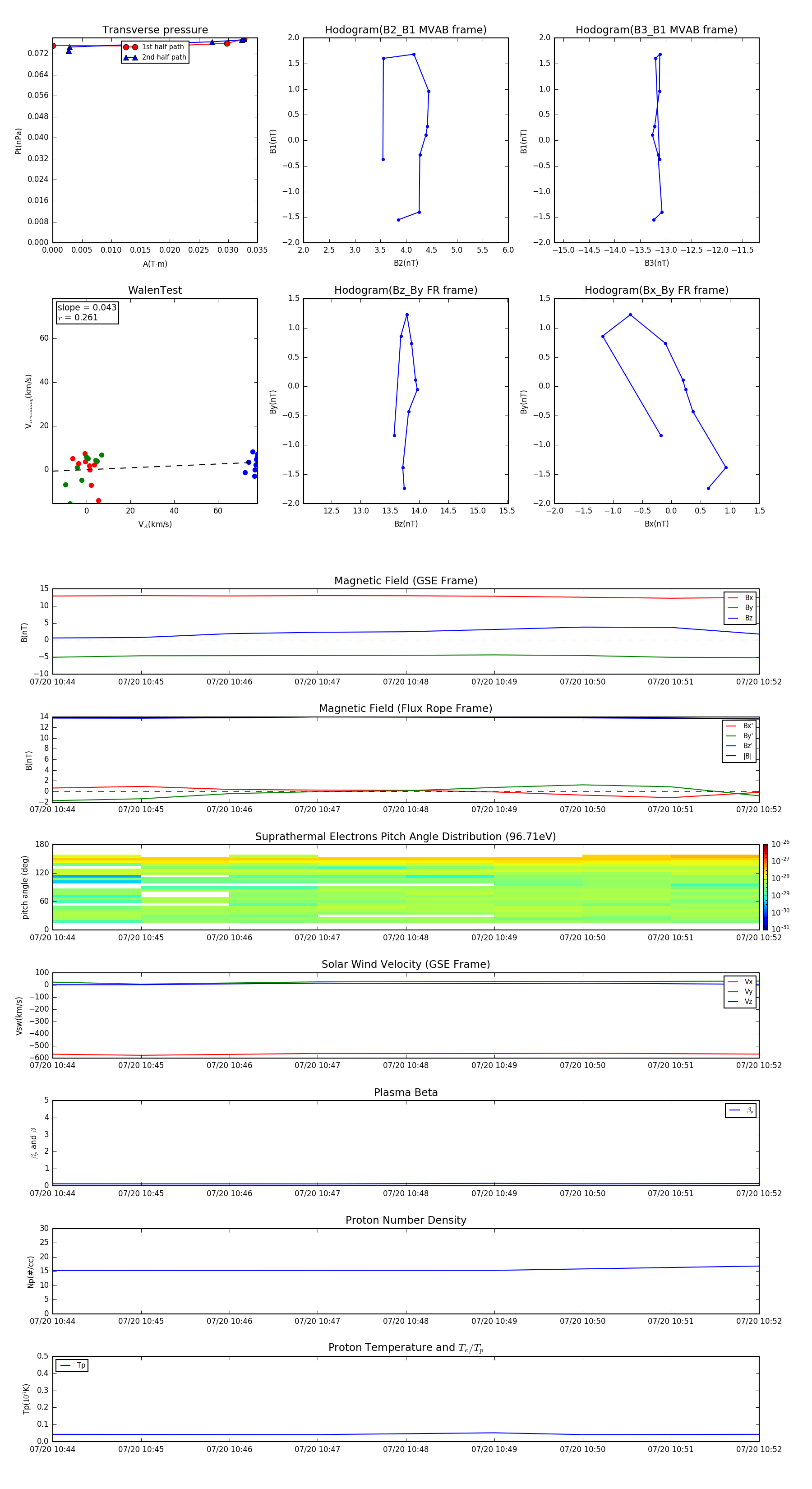
Flux Rope in 2016

Flux Rope Event 2016-07-20 10:44 ~ 2016-07-20 10:52 (9 minutes)


plot