HOME   LIST
‹–   –›

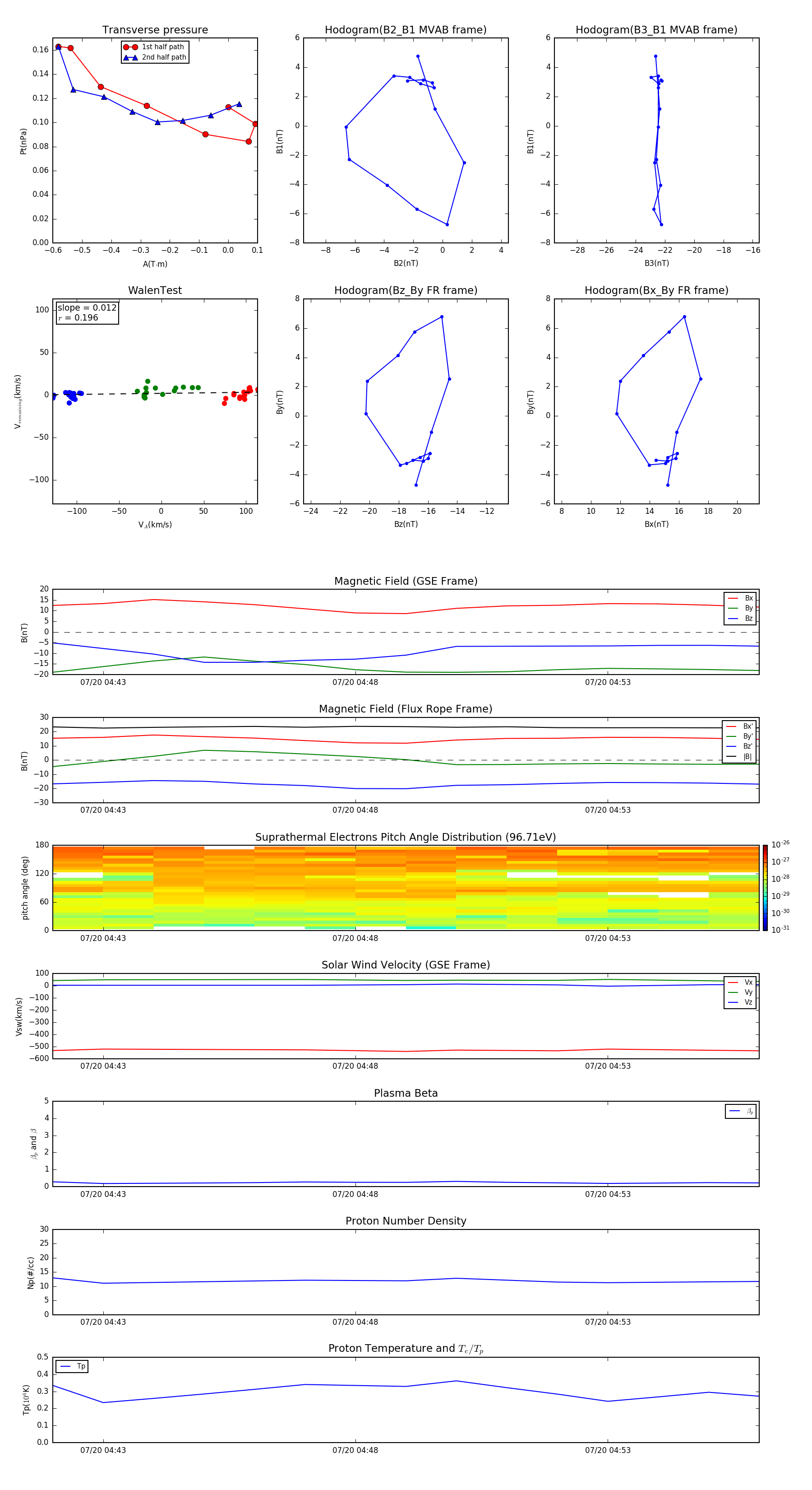
Flux Rope in 2016

Flux Rope Event 2016-07-20 04:42 ~ 2016-07-20 04:56 (15 minutes)


plot