HOME   LIST
‹–   –›

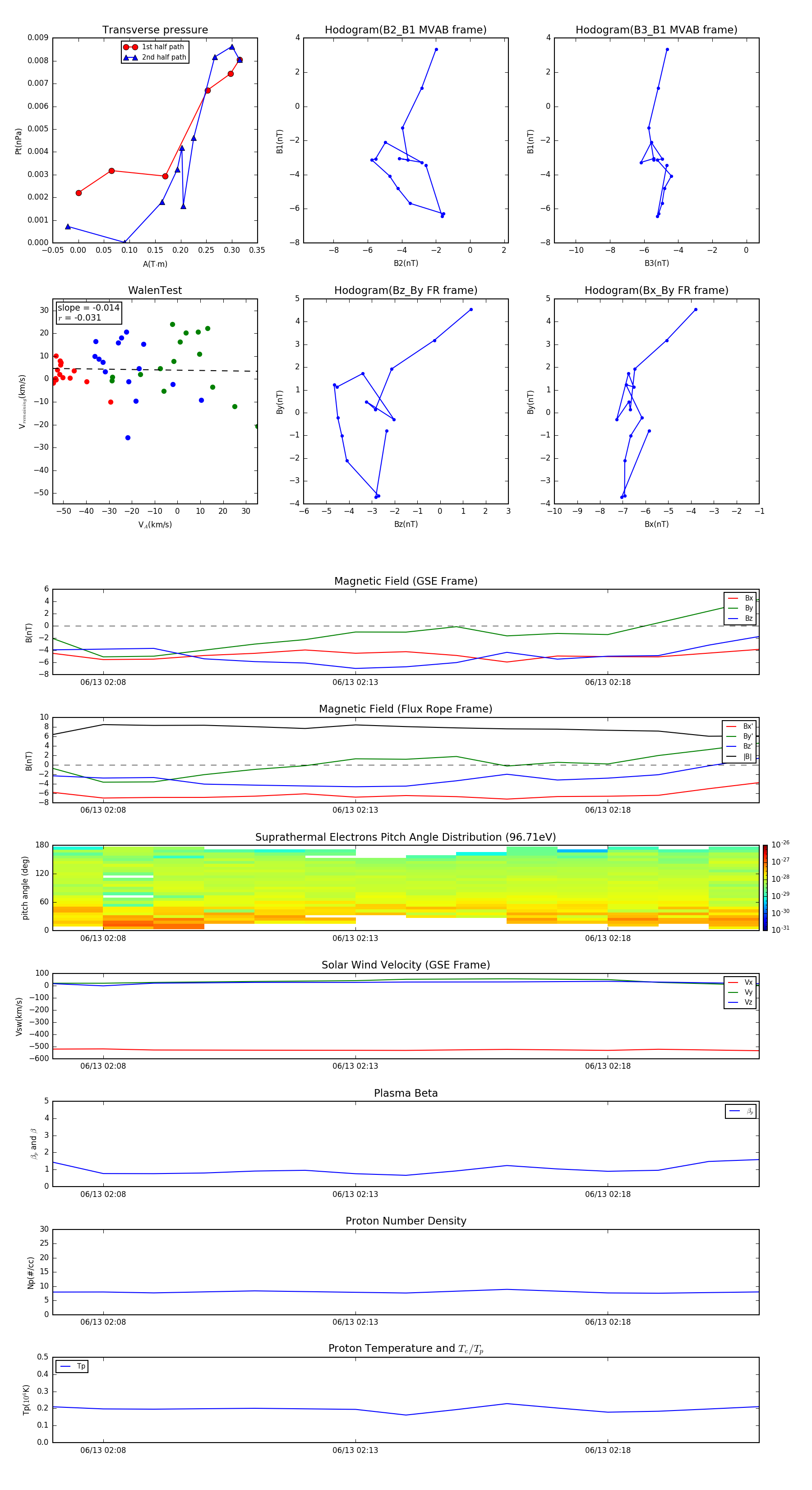
Flux Rope in 2016

Flux Rope Event 2016-06-13 02:07 ~ 2016-06-13 02:21 (15 minutes)


plot