HOME   LIST
‹–   –›

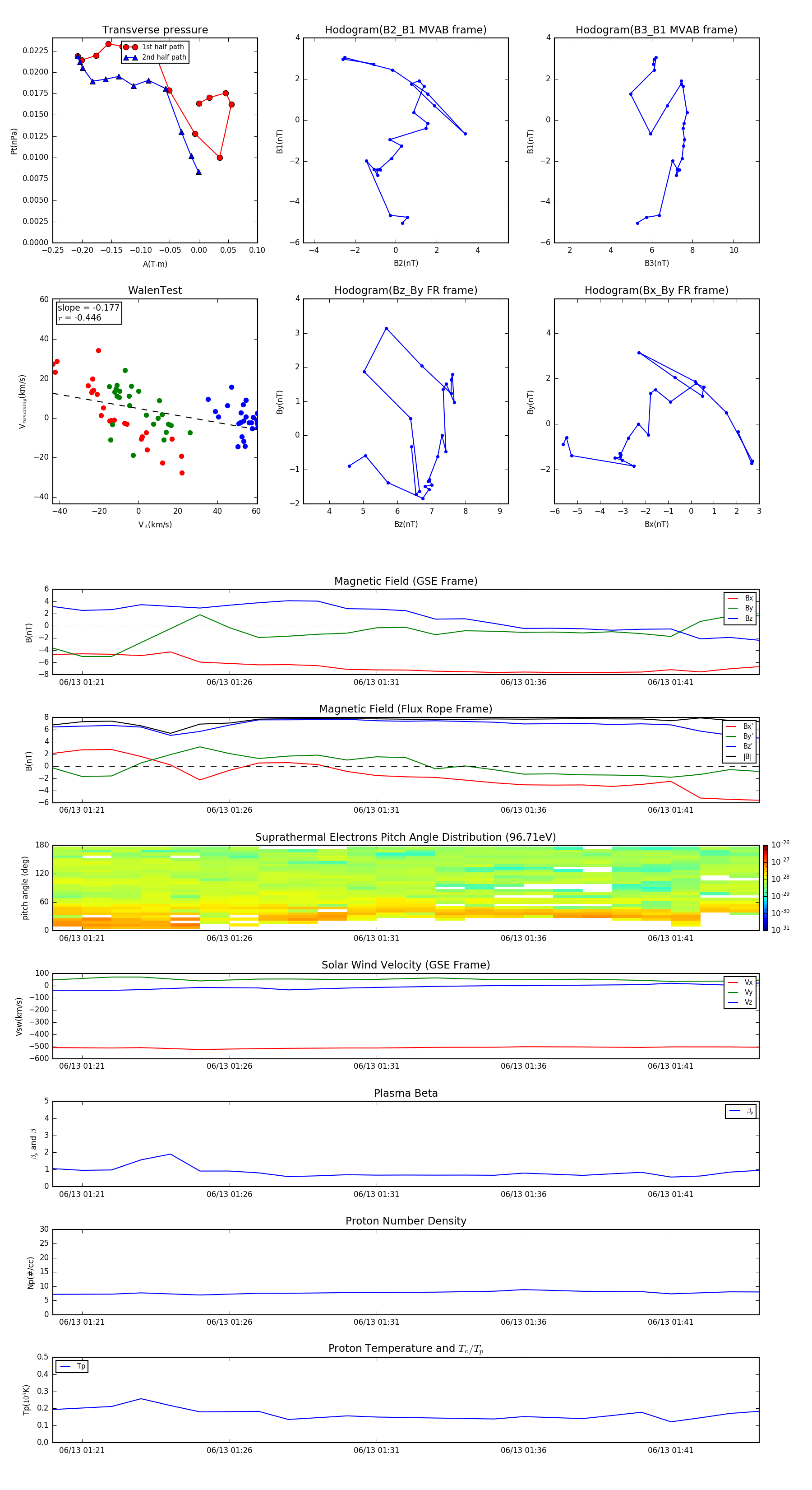
Flux Rope in 2016

Flux Rope Event 2016-06-13 01:20 ~ 2016-06-13 01:44 (25 minutes)


plot